遗传 ›› 2021, Vol. 43 ›› Issue (7): 680-693.doi: 10.16288/j.yczz.21-154
唐湘薇(
), 楚丹, 颜赛娜, 尹艳飞, 卞桥, 翁波, 陈斌, 冉茂良
收稿日期:2021-04-25
修回日期:2021-06-02
出版日期:2021-07-20
发布日期:2021-06-11
作者简介:唐湘薇,在读硕士研究生,专业方向:猪遗传育种。E-mail: 基金资助:
Xiangwei Tang(
), Dan Chu, Saina Yan, Yanfei Yin, Qiao Bian, Bo Weng, Bin Chen, Maoliang Ran
Received:2021-04-25
Revised:2021-06-02
Published:2021-07-20
Online:2021-06-11
Supported by:摘要:
睾丸支持细胞数量是影响精子生成能力的主要因素之一,microRNA (miRNA)参与调控猪未成熟支持细胞的发育过程,然而,大多数被鉴定出的miRNA对支持细胞的作用及其机制尚不明确。基于本课题组前期高内涵筛选结果,本文进一步通过流式细胞术、蛋白免疫印迹和双荧光素酶报告基因等方法,研究了miR-191调控猪未成熟支持细胞增殖和凋亡的作用机理。结果表明:过表达miR-191显著促进细胞周期由G1期进入S期和G2期,细胞增殖能力显著增强,细胞凋亡率显著降低;而抑制表达miR-191则与之相反。双荧光素酶报告基因系统验证miR-191直接靶向BDNF基因3′-UTR。抑制表达BDNF基因促进细胞周期进入S期,并促进细胞增殖而抑制细胞凋亡,与过表达miR-191的作用一致。共转染试验结果显示,BDNF基因可以拮抗miR-191对细胞增殖和凋亡的调控作用。此外,过表达miR-191和抑制表达BDNF基因均可显著促进PI3K/AKT信号通路中关键蛋白PI3K和AKT的磷酸化水平,且BDNF基因同样拮抗miR-191对PI3K和AKT蛋白的调控作用。本研究结果证实miR-191靶向BDNF基因,通过激活PI3K/AKT信号通路促进猪未成熟支持细胞增殖且抑制其凋亡,为进一步解析miR-191调控猪精子生成的生物学功能提供了理论基础。
唐湘薇, 楚丹, 颜赛娜, 尹艳飞, 卞桥, 翁波, 陈斌, 冉茂良. miR-191靶向BDNF基因通过激活PI3K/AKT信号通路促进猪未成熟支持细胞增殖[J]. 遗传, 2021, 43(7): 680-693.
Xiangwei Tang, Dan Chu, Saina Yan, Yanfei Yin, Qiao Bian, Bo Weng, Bin Chen, Maoliang Ran. MiR-191 promotes the porcine immature Sertoli cell proliferation by targeting the BDNF gene through activating the PI3K/AKT signaling pathway[J]. Hereditas(Beijing), 2021, 43(7): 680-693.
表1
本研究所用的引物序列"
| 基因 | 引物序列(5′→ 3′) |
|---|---|
| CCND1 | F: TACACCGACAACTCCATCCG |
| R: GCCGCCAGGTTCCACTT | |
| CCNE1 | F: CCTGCTGAAGATGCCCATAAC |
| R: TGCTCTGCTTCTTACTGCTCG | |
| CDK-4 | F: GTGGCCCTCAAGAGCGTAAG |
| R: CAGACATCCATCAGCCGGAC | |
| c-MYC | F: AACCCTTGGCTCTCCACGAG |
| R: ATTCCGACCTTTTGGCAGGG | |
| FGF2 | F: ACCAGGTCACTGAGATCCATCCAC |
| R: TTCGGCAACAGCACACCAATCC | |
| BMP4 | F: ACCAATCATGCCATCGTTCAGACC |
| R: TGATTCAGCGGCAACCACATCC | |
| GDNF | F: GAGACCGCTGTGTATCGCATTCC |
| R: GCCTTCTTCCTCTTCCTCCTCCTC | |
| PCNA | F: ATTTGGCCATGGGCGTGAAC |
| R: CTAGTGCCAAGGTGTCTGCAT | |
| EGF | F: GCGAGCGATGTCAGCACAGAG |
| R: AGGAGCAGCAGCAGGACCAG | |
| TBP | F: GCGATTTGCTGCTGTAATCA |
| R: CCCCACCATGTTCTGAATCT |
图1
miR-191促进猪未成熟支持细胞增殖 A:转染miR-191 mimic和mimic NC,流式细胞仪检测流式周期;B:转染miR-191 mimic和mimic NC,qRT-PCR检测周期相关基因(c-MYC、CCNE1、CCND1和CDK4) mRNA相对表达水平;C:转染miR-191 inhibitor和inhibitor NC,流式细胞仪检测流式周期;D:转染miR-191 inhibitor和inhibitor NC,qRT-PCR检测周期相关基因(c-MYC、CCNE1、CCND1和CDK4) mRNA相对表达水平;E:转染miR-191 mimic和mimic NC,qRT-PCR检测增殖相关基因(FGF2、GDNF、BMP4、PCNA和EGF) mRNA相对表达水平;F:转染miR-191 inhibitor和inhibitor NC,qRT-PCR检测增殖相关基因(FGF2、GDNF、BMP4、PCNA和EGF) mRNA相对表达水平;G:转染miR-191 mimic、mimic NC、miR-191 inhibitor和inhibitor NC,CCK-8试剂检测细胞增殖指数;H:转染miR-191 mimic、mimic NC、miR-191inhibitor和inhibitor NC,EdU试剂盒检测增殖细胞比例;I:细胞EdU实验染色图(蓝色细胞为Hoechst染色,红色细胞为EdU染色,Merge为Hoechst和EdU染色合并图,标尺:50 μm)。* P<0.05表示差异显著,**P<0.01表示差异极显著。 "
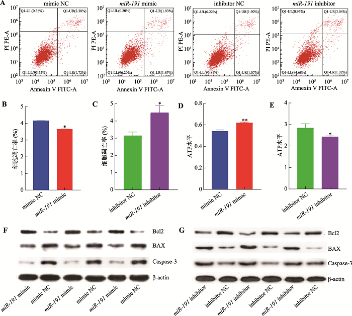
图2
miR-191抑制猪未成熟支持细胞凋亡 A:转染miR-191 mimic、mimic NC、miR-191inhibitor和inhibitor NC,流式细胞仪检测细胞凋亡情况;B:转染miR-191 mimic和mimic NC,细胞凋亡比例统计结果;C:转染miR-191 inhibitor和inhibitor NC,细胞凋亡比例统计结果;D:转染miR-191 mimic和mimic NC,细胞ATP水平;E:转染miR-191 inhibitor和inhibitor NC,细胞ATP水平;F:转染miR-191mimic和mimic NC,Western blotting 检测细胞凋亡标志基因Bcl2、BAX和Caspase-3蛋白表达水平;G:转染miR-191 inhibitor和inhibitor NC,Western blotting 检测细胞凋亡标志基因Bcl2、BAX和Caspase-3蛋白表达水平。*P<0.05表示差异显著,**P<0.01表示差异极显著。 "
图7
miR-191靶向BDNF基因激活PI3K/AKT信号 A:转染miR-191 mimic和mimic NC,Western blotting检测p-PI3K和p-AKT蛋白相对表达水平及结果分析;B:转染miR-191 inhibitor和inhibitor NC,Western blotting 检测p-PI3K和p-AKT蛋白相对表达水平及结果分析;C:转染BDNF siRNA和siRNA NC,Western blotting检测p-PI3K和p-AKT蛋白相对表达水平及结果分析;D:共转染inhibitor NC + siRNA NC、miR-191 inhibitor + siRNA NC和miR-191 inhibitor + BDNF siRNA,Western blotting 检测p-PI3K和p-AKT蛋白相对表达水平及结果分析。*P<0.05表示差异显著,**P<0.01表示差异极显著。 "
| [1] |
Franca LR, Hess RA, Dufour JM, Hofmann MC, Griswold MD. The Sertoli cell: one hundred fifty years of beauty and plasticity. Andrology, 2016, 4(2):189-212.
doi: 10.1111/andr.12165 |
| [2] |
Rebourcet D, Darbey A, Monteiro A, Soffientini U, Tsai YT, Handel I, Pitetti JL, Nef S, Smith LB, O'Shaughnessy PJ. Sertoli cell number defines and predicts germ and leydig cell population sizes in the adult mouse testis. Endocrinology, 2017, 158(9):2955-2969.
doi: 10.1210/en.2017-00196 pmid: 28911170 |
| [3] |
Bertoldo MJ, Guibert E, Faure M, Guillou F, RaméC, Nadal-Desbarats L, Foretz M, Viollet B, Dupont J, Froment P. Specific deletion of AMP-activated protein kinase (α1AMPK) in mouse Sertoli cells modifies germ cell quality. Mol Cell Endocrinol, 2016, 423:96-112.
doi: 10.1016/j.mce.2016.01.001 pmid: 26772142 |
| [4] |
Ran ML, Chen B, Wu MS, Liu XC, He CQ, Yang AQ, Li Z, Xiang YJ, Li ZH, Zhang SW. Integrated analysis of miRNA and mRNA expression profiles in development of porcine testes. Rsc Adv, 2015, 5(78):63439-63449.
doi: 10.1039/C5RA07488F |
| [5] |
Ding HS, Liu M, Zhou CF, You XB, Su T, Yang YB, Xu DQ. Integrated analysis of miRNA and mRNA expression profiles in testes of Duroc and Meishan boars. BMC Genomics, 2020, 21(1):686.
doi: 10.1186/s12864-020-07096-7 |
| [6] |
Luo ZY, Dai XL, Ran XQ, Cen YX, Niu X, Li S, Huang SH, Wang JF. Identification and profile of microRNAs in Xiang pig testes in four different ages detected by Solexa sequencing. Theriogenology, 2018, 117:61-71.
doi: 10.1016/j.theriogenology.2017.06.023 |
| [7] |
Chen XX, Zheng Y, Li XL, Gao Q, Feng TY, Zhang PF, Liao MZ, Tian XE, Lu HZ, Zeng WX. Profiling of miRNAs in porcine Sertoli cells. J Anim Sci Biotechnol, 2020, 11:85.
doi: 10.1186/s40104-020-00487-6 |
| [8] |
Ma CP, Song HB, Yu L, Guan KF, Hu PD, Li Y, Xia XY, Li JL, Jiang SW, Li FG. miR-762 promotes porcine immature Sertoli cell growth via the ring finger protein 4 (RNF4) gene. Sci Rep, 2016, 6:32783.
doi: 10.1038/srep32783 |
| [9] |
Zhang SX, Guo J, Liang MD, Qi JJ, Wang ZB, Jian XR, Zhang ZB, Sun BX, Li ZH. miR-196a promotes proliferation and inhibits apoptosis of immature porcine Sertoli cells. DNA Cell Biol, 2019, 38(1):41-48.
doi: 10.1089/dna.2018.4387 |
| [10] | Gao H, Ran ML, Luo H, Weng B, Tang XW, Chen Y, Yang AQ, Chen B. miR-499 promotes immature porcine Sertoli cell growth by the PI3K/AKT pathway by targeting the PTEN gene. Reproduction, 2019, 152(2):145-157. |
| [11] |
Hu Y, Deng J, Tian K, Yang WR, Luo NJ, Lian Y, Gan L, Tang XY, Luo HY, Zhang JJ, Wang XZ. MiR-8-3p regulates hyperthermia-induced lactate secretion by targeting PPP2R5B in boar Sertoli cells. Mol Reprod Dev, 2019, 86(11):1720-1730.
doi: 10.1002/mrd.v86.11 |
| [12] |
Guo J, Yang C, Zhang SX, Liang MD, Qi JJ, Wang ZB, Peng YH, Sun BX. MiR-375 induces ROS and apoptosis in ST cells by targeting the HIGD1A gene. Gene, 2019, 685:136-142.
doi: 10.1016/j.gene.2018.10.086 |
| [13] |
Zhang JJ, Wang Y, Yang WR, Kee JD, Wang XZ. MicroRNA-1285 regulates 17β-estradiol-inhibited immature boar Sertoli cell proliferation via adenosine monophosphate-activated protein kinase activation. Endocrinology, 2015, 156(11):4059-4070.
doi: 10.1210/en.2014-1982 pmid: 26287402 |
| [14] |
Ran M, Li Z, Cao R, Weng B, Peng F, He C, Chen B. miR-26a suppresses autophagy in swine Sertoli cells by targeting ULK2. Reprod Domest Anim, 2018, 53(4):864-871.
doi: 10.1111/rda.2018.53.issue-4 |
| [15] |
Luo H, Chen B, Weng B, Tang XW, Chen Y, Yang AQ, Chu D, Zeng XY, Ran ML. miR-130a promotes immature porcine Sertoli cell growth by activating SMAD5 through the TGF-β-PI3K/AKT signaling pathway. FASEB J, 2020, 34(11):15164-15179.
doi: 10.1096/fsb2.v34.11 |
| [16] | Tian F, Yu CT, Wu M, Wu XY, Wan LF, Zhu XJ. MicroRNA-191 promotes hepatocellular carcinoma cell proliferation by has_circ_0000204/miR-191/KLF6 axis. Cell Prolif, 2019, 52(5):e12635. |
| [17] |
Gao XT, Xie ZQ, Wang ZG, Cheng KL, Liang K, Song ZQ. Overexpression of miR-191 predicts poor prognosis and promotes proliferation and invasion in esophageal squamous cell carcinoma. Yonsei Med J, 2017, 58(6):1101-1110.
doi: 10.3349/ymj.2017.58.6.1101 |
| [18] |
Polioudakis D, Abell NS, Iyer VR. MiR-191 regulates primary human fibroblast proliferation and directly targets multiple oncogenes. PLoS One, 2015, 10(5):e0126535.
doi: 10.1371/journal.pone.0126535 |
| [19] |
Ma CP, Song HB, Guan KF, Zhou JW, Xia XY, Li FG. Characterization of swine testicular cell line as immature porcine Sertoli cell line. In Vitro Cell Dev Biol Anim, 2016, 52(4):427-433.
doi: 10.1007/s11626-015-9994-8 |
| [20] |
Ni FD, Hao SL, Yang WX. Multiple signaling pathways in Sertoli cells: recent findings in spermatogenesis. Cell Death Dis, 2019, 10(8):541.
doi: 10.1038/s41419-019-1782-z |
| [21] |
Berger T, Nitta-Oda BJ. Sertoli cell proliferation in juvenile boars and microRNA. Livest Sci, 2020, 233:103954.
doi: 10.1016/j.livsci.2020.103954 |
| [22] |
Kang PC, Leng KM, Liu YP, Liu Y, Xu Y, Qin W, Gao JJ, Wang ZD, Tai S, Zhong XY, Cui YF. miR-191 inhibition induces apoptosis through reactivating secreted frizzled- related protein-1 in cholangiocarcinoma. Cell Physiol Biochem, 2018, 49(5):1933-1942.
doi: 10.1159/000493654 |
| [23] |
Sharma S, Nagpal N, Ghosh PC, Kulshreshtha R. P53-miR-191-SOX4 regulatory loop affects apoptosis in breast cancer. RNA, 2017, 23(8):1237-1246.
doi: 10.1261/rna.060657.117 |
| [24] | Tian XY, Xu LM, Wang P. MiR-191 inhibits TNF-α induced apoptosis of ovarian endometriosis and endometrioid carcinoma cells by targeting DAPK1. Int J Clin Exp Pathol, 2015, 8(5):4933-4942. |
| [25] |
Varendi K, Kumar A, Härma MA, Andressoo JO. miR-1, miR-10b, miR-155, and miR-191 are novel regulators of BDNF. Cell Mol Life Sci, 2014, 71(22):4443-4456.
doi: 10.1007/s00018-014-1628-x pmid: 24804980 |
| [26] |
Li HX, Du MQ, Xu WM, Wang ZF. MiR-191 downregulation protects against isoflurane-induced neurotoxicity through targeting BDNF. Toxicol Mech Methods, 2021, 31(5):367-373.
doi: 10.1080/15376516.2021.1886211 |
| [27] |
Mohammadipoor-Ghasemabad L, Sangtarash MH, Sheibani V, Sasan HA, Esmaeili-Mahani S. Hippocampal microRNA- 191a-5p regulates BDNF expression and shows correlation with cognitive impairment induced by paradoxical sleep deprivation. Neuroscience, 2019, 414:49-59.
doi: S0306-4522(19)30464-6 pmid: 31279826 |
| [28] |
Trumpp A, Refaeli Y, Oskarsson T, Gasser S, Murphy M, Martin GR, Bishop JM. c-Myc regulates mammalian body size by controlling cell number but not cell size. Nature, 2001, 414(6865):768-773.
doi: 10.1038/414768a |
| [29] |
Ramana KV, Tammali R, Srivastava SK. Inhibition of aldose reductase prevents growth factor-induced G1-S phase transition through the AKT/phosphoinositide 3-kinase/ E2F-1 pathway in human colon cancer cells. Mol Cancer Ther, 2010, 9(4):813-824.
doi: 10.1158/1535-7163.MCT-09-0795 pmid: 20354121 |
| [30] | Blum Y, Mikelson J, Dobrzynski M, Ryu H, Jacques MA, Jeon NL, Khammash M, Pertz O. Temporal perturbation of ERK dynamics reveals network architecture of FGF2/ MAPK signaling. Mol Syst Biol, 2019, 15(11):e8947. |
| [31] |
Strzalka W, Ziemienowicz A. Proliferating cell nuclear antigen (PCNA): a key factor in DNA replication and cell cycle regulation. Ann Bot, 2011, 107(7):1127-1140.
doi: 10.1093/aob/mcq243 |
| [32] | Duval N, Vaslin C, Barata TC, Frarma Y, Contremoulins V, Baudin X, Nedelec S, Ribes VC. BMP4 patterns Smad activity and generates stereotyped cell fate organization in spinal organoids. Development, 2019, 146(14):175430. |
| [33] |
Volkmann N, Marassi FM, Newmeyer DD, Hanein D. The rheostat in the membrane: Bcl-2 family proteins and apoptosis. Cell Death Differ, 2014, 21(2):206-215.
doi: 10.1038/cdd.2013.153 pmid: 24162659 |
| [34] | Correia C, Lee SH, Meng XW, Vincelette ND, Knorr KLB, Ding HS, Nowakowski GS, Dai HM, Kaufmann SH. Emerging understanding of Bcl-2 biology: implications for neoplastic progression and treatment. Biochim Biophys Acta, 2015, 1853(7):1658-1671. |
| [35] |
Savitskaya MA, Onishchenko GE. Mechanisms of apoptosis. Biochemistry (Mosc), 2015, 80(11):1393-1405.
doi: 10.1134/S0006297915110012 |
| [36] |
Riera MF, Regueira M, Galardo MN, Pellizzari EH, Meroni SB, Cigorraga SB. Signal transduction pathways in FSH regulation of rat Sertoli cell proliferation. Am J Physiol Endocrinol Metab, 2012, 302(8):E914-E923.
doi: 10.1152/ajpendo.00477.2011 |
| [37] |
Sun Y, Yang WR, Luo HL, Wang XZ, Chen ZQ, Zhang JJ, Wang Y, Li XM. Thyroid hormone inhibits the proliferation of piglet Sertoli cell via PI3K signaling pathway. Theriogenology, 2015, 83(1):86-94.
doi: 10.1016/j.theriogenology.2014.08.003 pmid: 25284282 |
| [38] |
Wang C, Zheng P, Adeniran SO, Ma MJ, Huang FS, Adegoke EO, Zhang GX. Thyroid hormone (T3) is involved in inhibiting the proliferation of newborn calf Sertoli cells via the PI3K/Akt signaling pathway in vitro. Theriogenology, 2019, 133:1-9.
doi: 10.1016/j.theriogenology.2019.04.025 |
| [39] |
Yang WR, Zhu FW, Zhang JJ, Wang Y, Zhang JH, Lu C, Wang XZ. PI3K/Akt activated by GPR30 and Src regulates 17β-estradiol-induced cultured immature boar Sertoli cells proliferation. Reprod Sci, 2017, 24(1):57-66.
doi: 10.1177/1933719116649696 |
| [40] |
Hu PD, Guan KF, Feng Y, Ma CP, Song HB, Li Y, Xia XY, Li JL, Li FG. miR-638 inhibits immature Sertoli cell growth by indirectly inactivating PI3K/AKT pathway via SPAG1 gene. Cell Cycle, 2017, 16(23):2290-2300.
doi: 10.1080/15384101.2017.1380130 |
| [41] |
Luo H, Peng FZ, Weng B, Tang XW, Chen Y, Yang AQ, Chen B, Ran ML. miR-222 suppresses immature porcine Sertoli cell growth by targeting the GRB10 gene through inactivating the PI3K/AKT signaling pathway. Front Genet, 2020, 11:581593.
doi: 10.3389/fgene.2020.581593 |
| No related articles found! |
| 阅读次数 | ||||||
|
全文 |
|
|||||
|
摘要 |
|
|||||
www.chinagene.cn
备案号:京ICP备09063187号-4
总访问:,今日访问:,当前在线: