• 研究报告 •
欧阳沛东,唐嘉兰,吴成超,李晓玉,柯珊珊,张晶晶
Peidong Ouyang, Jialan Tang, Chengchao Wu, Xiaoyu Li, Shanshan Ke, Jingjing Zhang
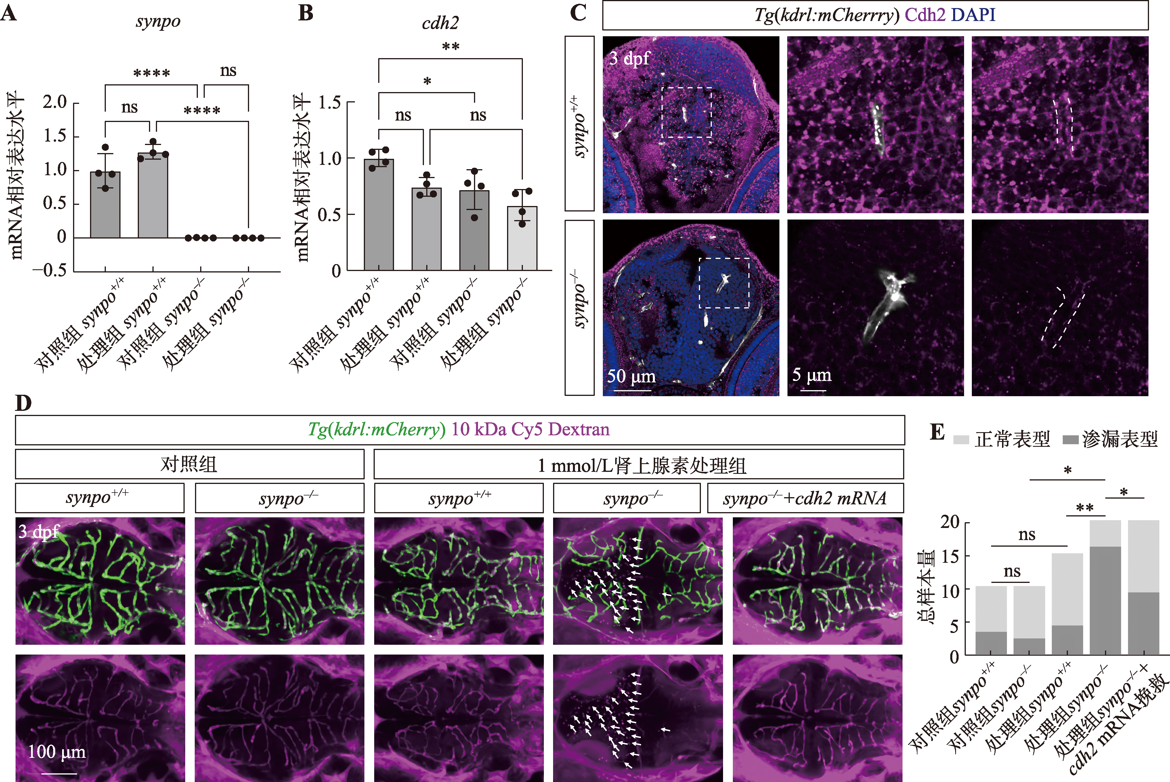
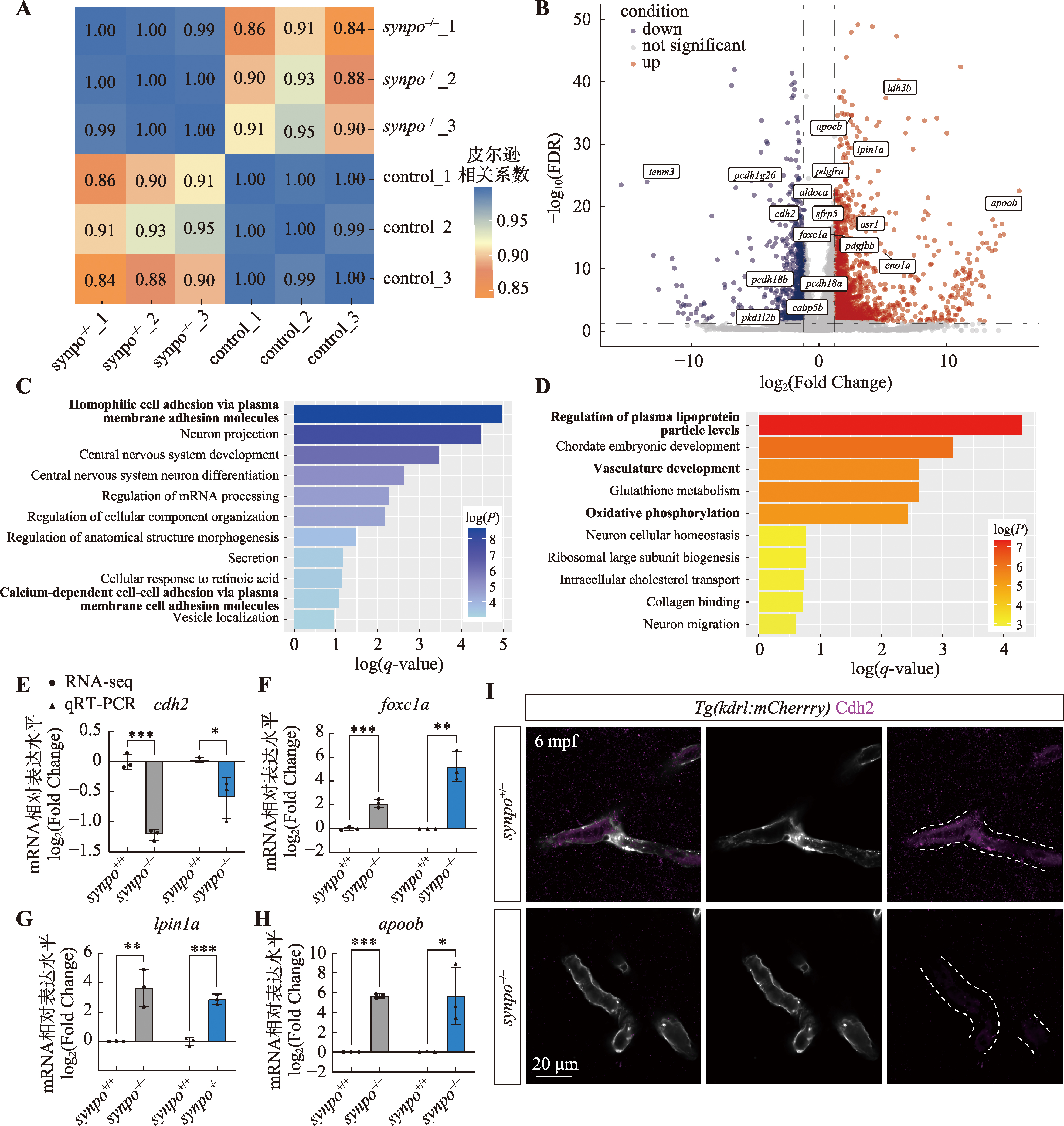
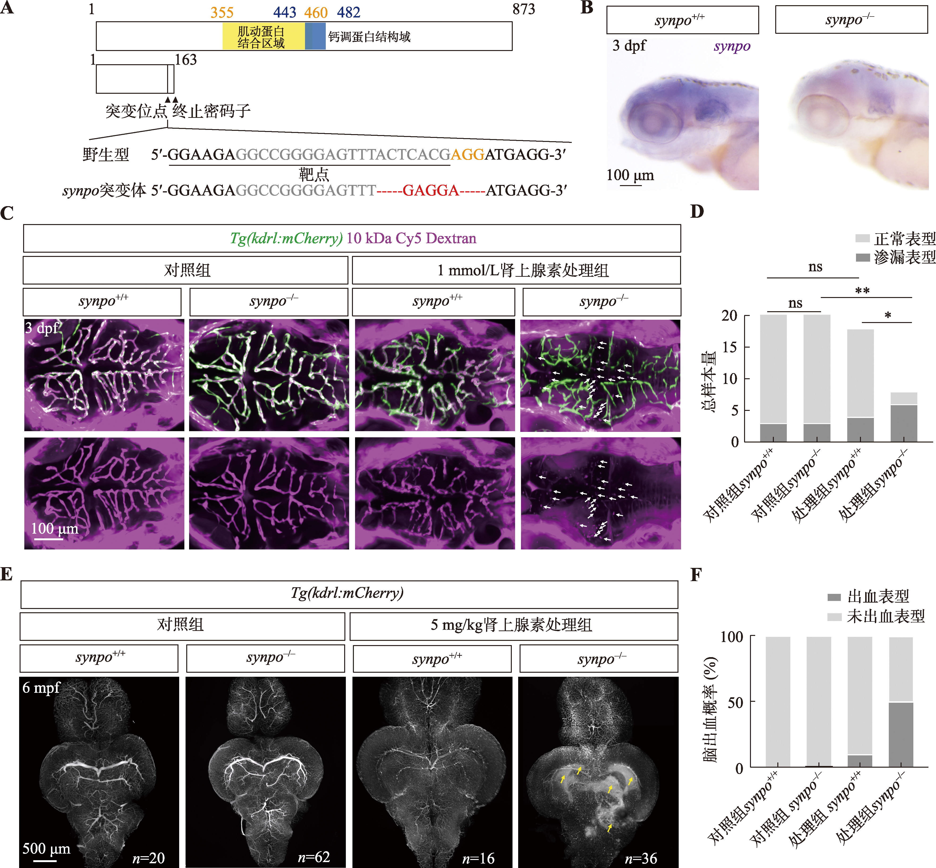
摘要: 颅内出血(intracerebral hemorrhage,ICH)是一种高致死率的卒中类型,其核心病理机制涉及脑血管稳态受损。遗传因素在ICH疾病发生中占据重要地位,因此挖掘关键调控因子、完善ICH的病理机制网络尤为重要。本研究通过全基因组关联分析,筛选到与ICH显著相关的遗传易感基因——突触足蛋白(synaptopodin)编码基因SYNPO。既往研究表明,SYNPO作为一种进化保守的肌动蛋白结合蛋白,在脑血管内皮细胞中高表达,通过调控肌动蛋白骨架维持内皮细胞连接稳态。然而,其在ICH中的具体作用尚不明确。为此,本研究进一步利用CRISPR/Cas9技术构建了synpo突变体斑马鱼。在肾上腺素刺激下,synpo突变体幼鱼脑血管渗漏率和成鱼ICH发生率都显著高于野生型。转录组分析发现,synpo突变体脑内细胞黏附通路关键基因cdh2显著下调,回补cdh2 mRNA可有效挽救突变体幼鱼的脑血管渗漏。本研究揭示了synpo通过正向调控cdh2维持脑血管稳态,明确“synpo-cdh2”轴是ICH的关键调控通路,为解析ICH的遗传机制及发现潜在干预靶点提供新视角。