遗传 ›› 2023, Vol. 45 ›› Issue (4): 341-353.doi: 10.16288/j.yczz.23-015
收稿日期:2023-01-18
修回日期:2023-02-27
出版日期:2023-04-20
发布日期:2023-03-22
通讯作者:
张文清,刘伟
E-mail:mckailun123@mail.scut.edu.cn;liuwei7@scut.edu.cn;mczhangwq@scut.edu.cn
作者简介:李凯伦,本科,专业方向:临床医学。E-mail: 基金资助:
Kailun Li(
), Jingao Lu, Xiaohui Chen, Wenqing Zhang(
), Wei Liu(
)
Received:2023-01-18
Revised:2023-02-27
Online:2023-04-20
Published:2023-03-22
Contact:
Zhang Wenqing,Liu Wei
E-mail:mckailun123@mail.scut.edu.cn;liuwei7@scut.edu.cn;mczhangwq@scut.edu.cn
Supported by:摘要:
骨折愈合是一个由多细胞介导的多步骤的严密有序的过程,其中破骨细胞介导的骨重塑在骨折愈合中具有关键作用,其生成减少或者功能障碍不仅导致骨折的易发生,还会引起骨折愈合障碍。但是,目前关于破骨细胞缺陷所致的骨折愈合障碍的研究较少,并且临床上尚缺乏针对破骨细胞缺陷所致骨折愈合障碍的治疗药物。斑马鱼(Danio rerio)骨骼系统中的细胞类型和调节途径与哺乳动物高度相似,使得其被广泛地运用于骨骼相关的研究。为了研究破骨细胞缺陷所致的骨折愈合障碍过程以及寻找有潜力的治疗药物,本研究使用前期建立的fms基因突变斑马鱼(fmsj4e1)构建了体内破骨细胞缺陷骨折模型,结果发现功能性破骨细胞减少可在骨折早期影响骨折的愈合;使用离体鳞片培养系统用于筛选破骨细胞靶向药物,获得了可以激活破骨细胞的小分子化合物尿囊素(allantoin,ALL);随后,在体内fmsj4e1骨折缺陷模型中验证了ALL对破骨细胞的激活作用以及对骨折修复的促进作用;最后,通过对破骨细胞生成和成熟过程的分析,发现ALL可能通过调节RANKL/OPG来促进破骨细胞的成熟,从而促进fmsj4e1骨折愈合。本研究为未来改善破骨细胞缺陷引起的骨折愈合障碍提供了潜在的新方法。
李凯伦, 卢荆奥, 陈小辉, 张文清, 刘伟. 尿囊素促进破骨细胞缺陷斑马鱼骨折修复[J]. 遗传, 2023, 45(4): 341-353.
Kailun Li, Jingao Lu, Xiaohui Chen, Wenqing Zhang, Wei Liu. The role of the allantoin in promoting fracture healing in osteoclast-deficient zebrafish[J]. Hereditas(Beijing), 2023, 45(4): 341-353.
图1
fmsj4e1突变体破骨细胞缺陷型骨折模型的建立 A:WT与fmsj4e1突变体尾鳍骨折后各个时期骨折处TRAP染色情况。蓝色三角形指示TRAP阳性信号。B:图A中WT斑马鱼与fmsj4e1突变体尾鳍骨折处TRAP阳性信号面积统计图。样本量:4 dpi组WT和fmsj4e1分别为10、9;7 dpi组分别为15、13;14 dpi组分别为11、14;21 dpi组分别为14、16;28 dpi组分别为10、10。C:WT斑马鱼与fmsj4e1突变体同一骨折处不同时期的愈合情况。D:图C中WT斑马鱼与fmsj4e1突变体尾鳍骨折后各个时期骨折未愈合创面率(%)统计图。统计方式为x dpi时骨折的未愈合创面率%= x dpi 骨折创面面积(图C中红色虚线面积)/4 dpi 骨折创面面积;样本量:WT为7条,fmsj4e1突变体为9条。E:42 dpi时WT斑马鱼与fmsj4e1突变体骨折的尾鳍的愈合情况。红色箭头所指为不愈合情况。F:图E的统计图。WT和fmsj4e1样本量分别为10、8。图B、D中的检验方法为t检验;* P<0.05,** P<0.01,*** P<0.001,**** P<0.0001。"
图2
ALL可提高离体培养的鳞片上破骨细胞的TRAP活性 A:通过鳞片离体培养体系筛选提高破骨细胞活性药物的模式图。B:鳞片在离体培养不同时长时TUNEL染色的情况。白色星号指示TUNEL阳性信号。C:图B中0 h、24 h和48 h时鳞片上TUNEL阳性信号统计图。D:ALL与DMSO离体培养24 h后鳞片的TRAP染色结果。黑框内为20×的鳞片局部细节图,蓝色星号指示TRAP阳性信号。E:图D中ALL组与DMSO组鳞片上的TRAP阳性信号数目统计图。F:不同浓度ALL与DMSO离体培养鳞片24 h后,鳞片上TRAP阳性信号数目统计图。图C、F的检验方式为单因素方差分析;图E的检验方式为t检验;* P<0.05,** P<0.01,*** P<0.001,**** P<0.0001。"
图3
ALL对fmsj4e1斑马鱼骨折处破骨细胞活性和骨折愈合的影响 A:不同浓度ALL处理下斑马鱼的生存曲线。用20 μmol/L、40 μmol/L、60 μmol/L和80 μmol/L的ALL处理fmsj4e1,每组5条,观察药物处理7天时间内不同浓度组间斑马鱼存活情况,并绘制生存曲线。B:WT和 fmsj4e1在ALL与DMSO处理下不同时期骨折处的TRAP染色情况。蓝色三角形指示TRAP阳性信号。C:图B中各组7 dpi 以及28 dpi 时TRAP阳性信号面积统计图。D:WT斑马鱼和 fmsj4e1在ALL与DMSO处理下不同时期骨折处创面愈合情况。红色虚线标记骨折处创面。E:图D中各组未愈合骨折创面率统计图。图C、E的检验方法为单因素方差分析;* P<0.05,** P<0.01,*** P<0.001,**** P<0.0001。"
图4
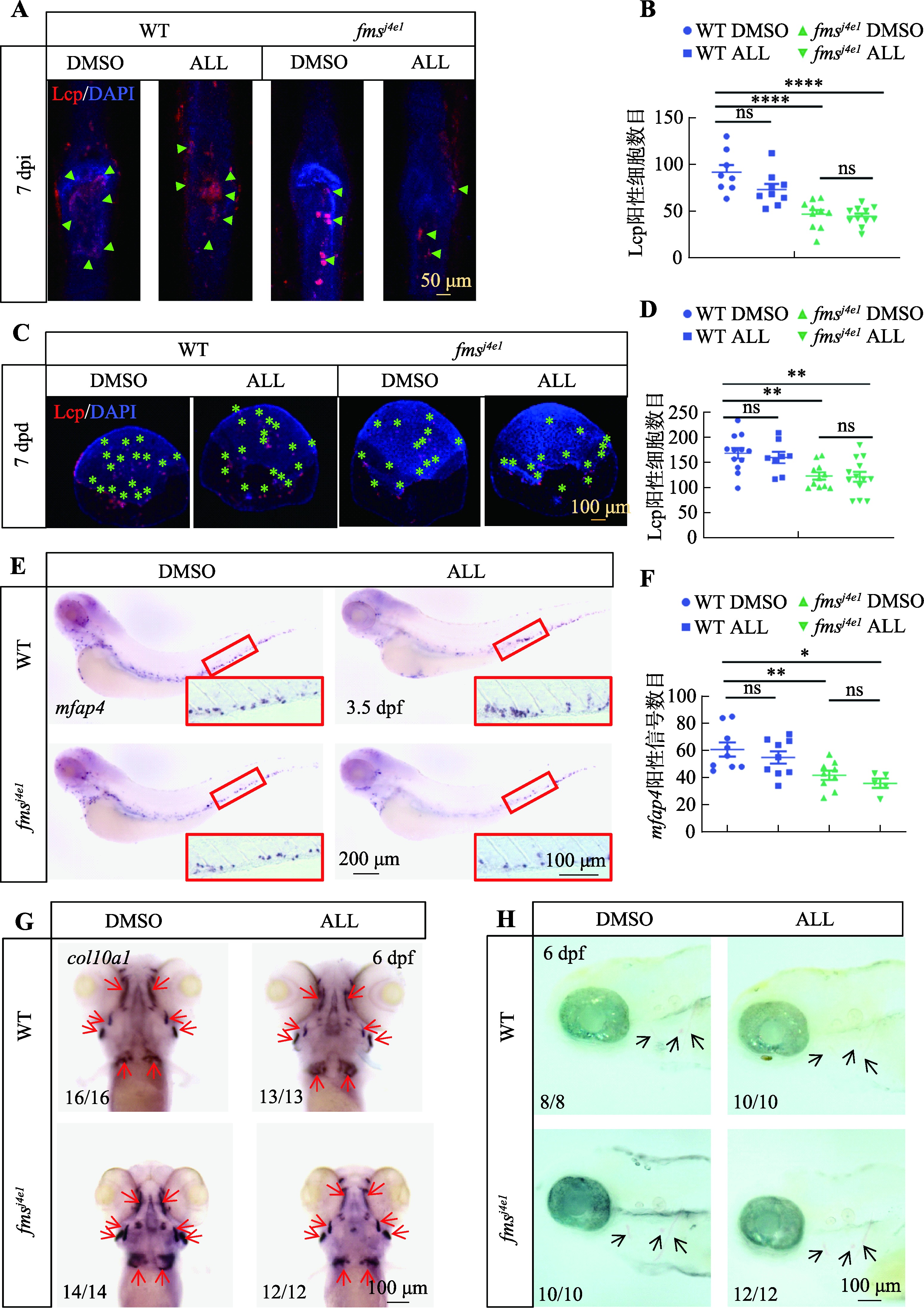
ALL不影响fmsj4e1突变体破骨细胞的生成 A:WT和fmsj4e1在ALL与DMSO处理下7 dpi 时,骨折处抗Lcp抗体和DAPI(4',6-diamidino-2-phenylindole)双染色。绿色三角形所示为Lcp阳性细胞。B:图A中各组骨折处Lcp阳性细胞数目的统计图。C:WT和fmsj4e1在药物处理7天(7 days post drug,7 dpd)时鳞片上Lcp抗体和DAPI双染色结果。绿色星号指示Lcp阳性细胞。D:图C中各组7 dpd 鳞片上Lcp阳性细胞数目统计图。E:WT和fmsj4e1胚胎在ALL与DMSO处理下,3.5 dpf时mfap4原位杂交结果。红色方框内为20×尾部造血组织细节图。F:图E中各组mfap4阳性信号统计图。G:WT和fmsj4e1胚胎在ALL与DMSO处理至6 dpf时col101a整体原位杂交。红色箭头所指为col101a阳性信号。H:WT和fmsj4e1胚胎在ALL与DMSO处理下6 dpf时茜素红染色。黑色箭头所指为茜素红染色阳性信号。图B、D、F的检验方法为单因素方差分析;* P<0.05,** P<0.01,*** P<0.001,**** P<0.0001。"
图5
ALL促进fmsj4e1突变体破骨细胞的成熟 A:各组7 dpi 时骨折处,抗Lcp抗体和DAPI双染色结果。白色三角形指示多核Lcp阳性细胞,黄色星号指示单核Lcp阳性细胞。B:图A中各组中骨折处多核Lcp阳性细胞数/总Lcp阳性细胞数%的统计图。C:WT和 fmsj4e1在ALL与DMSO处理下7 dpd时,鳞片抗Lcp抗体和DAPI双染色。下方图为40×的鳞片局部放大图。D:图C中各组鳞片上多核Lcp阳性细胞数/总Lcp阳性细胞数%的统计图。E:WT斑马鱼和fmsj4e1在ALL与DMSO处理7天时鳞片上的各组间colla、rankl、opg、trap相对表达量统计图。图B、D、E的检验方法为单因素方差分析;* P<0.05,** P<0.01,*** P<0.001,**** P<0.0001。"
| [1] |
Kanis JA, Odén A, Mccloskey EV, Johansson H, Wahl DA, Cooper C, IOF Working Group on Epidemiology and Quality of Life. A systematic review of hip fracture incidence and probability of fracture worldwide. Osteoporos Int, 2012, 23(9): 2239-2256.
pmid: 22419370 |
| [2] | Tzioupis C, Giannoudis PV. Prevalence of long-bone non-unions. Injury, 2007, 38: S3-S9. |
| [3] | Hak DJ, Fitzpatrick D, Bishop JA, Marsh JL, Tilp S, Schnettler R, Simpson H, Alt V. Delayed union and nonunions: epidemiology, clinical issues, and financial aspects. Injury, 2014, 45: S3-S7. |
| [4] |
Bahney CS, Zondervan RL, Allison P, Theologis A, Ashley JW, Ahn J, Miclau T, Marcucio RS, Hankenson KD. Cellular biology of fracture healing. J Orthop Res, 2019, 37(1): 35-50.
doi: 10.1002/jor.24170 pmid: 30370699 |
| [5] |
Schindeler A, Mcdonald MM, Bokko P, Little DG. Bone remodeling during fracture repair: the cellular picture. Semin Cell Dev Biol, 2008, 19(5): 459-466.
doi: 10.1016/j.semcdb.2008.07.004 pmid: 18692584 |
| [6] |
Takeyama K, Chatani M, Takano Y, Kudo A. In-vivo imaging of the fracture healing in medaka revealed two types of osteoclasts before and after the callus formation by osteoblasts. Dev Biol, 2014, 394(2): 292-304.
doi: 10.1016/j.ydbio.2014.08.007 |
| [7] |
Bhargava A, Vagela M, Lennox CME. "Challenges in the management of fractures in osteopetrosis"! Review of literature and technical tips learned from long-term management of seven patients. Injury, 2009, 40(11): 1167-1171.
doi: 10.1016/j.injury.2009.02.009 pmid: 19576583 |
| [8] | Strickland JP, Berry DJ. Total joint arthroplasty in patients with osteopetrosis:a report of 5 cases and review of the literature. J Arthroplasty, 2005, 20(6): 815-820. |
| [9] |
Xiao YL, Palomero J, Grabowska J, Wang LQ, De Rink I, Van Helvert L, Borst J. Macrophages and osteoclasts stem from a bipotent progenitor downstream of a macrophage/ osteoclast/dendritic cell progenitor. Blood Adv, 2017, 1(23): 1993-2006.
doi: 10.1182/bloodadvances.2017008540 |
| [10] |
Halasy-Nagy J, Hofstetter W. Expression of colony- stimulating factor-1 in vivo during the formation of osteoclasts. J Bone Miner Res, 1998, 13(8): 1267-1274.
pmid: 9718195 |
| [11] |
Kim JH, Kim N. Signaling pathways in osteoclast differentiation. Chonnam Med J, 2016, 52(1): 12-17.
doi: 10.4068/cmj.2016.52.1.12 pmid: 26865996 |
| [12] |
Mun SH, Park PSU, Park-Min KH. The M-CSF receptor in osteoclasts and beyond. Exp Mol Med, 2020, 52(8): 1239-1254.
doi: 10.1038/s12276-020-0484-z pmid: 32801364 |
| [13] |
Kim HH, Lee DE, Shin JN, Lee YS, Jeon YM, Chung CH, Ni J, Kwon BS, Lee ZH. Receptor activator of NF-kappaB recruits multiple TRAF family adaptors and activates c-Jun N-terminal kinase. FEBS Lett, 1999, 443(3): 297-302.
pmid: 10025951 |
| [14] |
Seita J, Weissman IL. Hematopoietic stem cell: self- renewal versus differentiation. Wiley Interdiscip Rev Syst Biol Med, 2010, 2(6): 640-653.
doi: 10.1002/wsbm.v2:6 |
| [15] |
Dai XM, Ryan GR, Hapel AJ, Dominguez MG, Russell RG, Kapp S, Sylvestre V, Stanley ER. Targeted disruption of the mouse colony-stimulating factor 1 receptor gene results in osteopetrosis, mononuclear phagocyte deficiency, increased primitive progenitor cell frequencies, and reproductive defects. Blood, 2002, 99(1): 111-120.
doi: 10.1182/blood.V99.1.111 |
| [16] |
Li J, Chen K, Zhu LY, Pollard JW. Conditional deletion of the colony stimulating factor-1 receptor (c-fms proto- oncogene) in mice. Genesis, 2006, 44(7): 328-335.
doi: 10.1002/(ISSN)1526-968X |
| [17] |
Liu W, Di QQ, Li KL, Li J, Ma N, Huang ZB, Chen JH, Zhang S, Zhang WQ, Zhang YY. The synergistic role of Pu.1 and Fms in zebrafish osteoclast-reducing osteopetrosis and possible therapeutic strategies. J Genet Genomics, 2020, 47(9): 535-546.
doi: 10.1016/j.jgg.2020.09.002 pmid: 33184003 |
| [18] |
Guo L, Bertola DR, Takanohashi A, Saito A, Segawa Y, Yokota T, Ishibashi S, Nishida Y, Yamamoto GL, Da Silva Franco JF, Honjo RS, Kim CA, Musso CM, Timmons M, Pizzino A, Taft RJ, Lajoie B, Knight MA, Fischbeck KH, Singleton AB, Ferreira CR, Wang Z, Yan L, Garbern JY, Simsek-Kiper PO, Ohashi H, Robey PG, Boyde A, Matsumoto N, Miyake N, Spranger J, Schiffmann R, Vanderver A, Nishimura G, Dos Santos Passos-Bueno MR, Simons C, Ishikawa K, Ikegawa S. Bi-allelic CSF1R mutations cause skeletal dysplasia of dysosteosclerosis- pyle disease spectrum and degenerative encephalopathy with brain malformation. Am J Hum Genet, 2019, 104(5): 925-935.
doi: 10.1016/j.ajhg.2019.03.004 |
| [19] | Witten PE, Harris MP, Huysseune A, Winkler C. Small teleost fish provide new insights into human skeletal diseases. Methods Cell Biol, 2017, 138: 321-346. |
| [20] |
Bergen DJM, Kague E, Hammond CL. Zebrafish as an emerging model for osteoporosis: a primary testing platform for screening new osteo-active compounds. Front Endocrinol (Lausanne), 2019, 10: 6.
doi: 10.3389/fendo.2019.00006 |
| [21] |
Sousa S, Valerio F, Jacinto A. A new zebrafish bone crush injury model. Biol Open, 2012, 1(9): 915-921.
doi: 10.1242/bio.2012877 pmid: 23213486 |
| [22] | Tomecka MJ, Ethiraj LP, Sánchez LM, Roehl HH, Carney TJ. Clinical pathologies of bone fracture modelled in zebrafish. Dis Model Mech, 2019, 12(9): dmm037630. |
| [23] |
Werner AK, Witte CP. The biochemistry of nitrogen mobilization: purine ring catabolism. Trends Plant Sci, 2011, 16(7): 381-387.
doi: 10.1016/j.tplants.2011.03.012 pmid: 21482173 |
| [24] |
Araújo LU, Grabe-Guimarães A, Mosqueira VCF, Carneiro CM, Silva-Barcellos NM. Profile of wound healing process induced by allantoin. Acta Cir Bras, 2010, 25(5): 460-466.
doi: S0102-86502010000500014 pmid: 20877959 |
| [25] |
Parichy DM, Ransom DG, Paw B, Zon LI, Johnson SL. An orthologue of the kit-related gene fms is required for development of neural crest-derived xanthophores and a subpopulation of adult melanocytes in the zebrafish, Danio rerio. Development, 2000, 127(14): 3031-3044.
doi: 10.1242/dev.127.14.3031 pmid: 10862741 |
| [26] | Westerfield M. The zebrafish book : a guide for the laboratory use of zebrafish (Danio rerio). Eugene: University of Oregon press, 1995. |
| [27] |
Shimizu T, Fujita N, Tsuji-Tamura K, Kitagawa Y, Fujisawa T, Tamura M, Sato M. Osteocytes as main responders to low-intensity pulsed ultrasound treatment during fracture healing. Sci Rep, 2021, 11(1): 10298.
doi: 10.1038/s41598-021-89672-9 pmid: 33986415 |
| [28] |
Pang P, Shimo T, Takada H, Matsumoto K, Yoshioka N, Ibaragi S, Sasaki A. Expression pattern of sonic hedgehog signaling and calcitonin gene-related peptide in the socket healing process after tooth extraction. Biochem Biophys Res Commun, 2015, 467(1): 21-26.
doi: 10.1016/j.bbrc.2015.09.139 |
| [29] | Moens C. Whole mount RNA in situ hybridization on zebrafish embryos: probe synthesis. CSH Protoc, 2008, 2008:pdb.prot5036. |
| [30] |
Jin H, Sood R, Xu J, Zhen FH, English MA, Liu PP, Wen ZL. Definitive hematopoietic stem/progenitor cells manifest distinct differentiation output in the zebrafish VDA and PBI. Development, 2009, 136(4): 647-654.
doi: 10.1242/dev.029637 pmid: 19168679 |
| [31] |
Pasqualetti S, Banfi G, Mariotti M. Osteoblast and osteoclast behavior in zebrafish cultured scales. Cell Tissue Res, 2012, 350(1): 69-75.
doi: 10.1007/s00441-012-1436-2 pmid: 22669163 |
| [32] |
Babb SG, Matsudaira P, Sato M, Correia I, Lim SS. Fimbrin in podosomes of monocyte-derived osteoclasts. Cell Motil Cytoskeleton, 1997, 37(4): 308-325.
doi: 10.1002/(ISSN)1097-0169 |
| [33] | Morley SC. The actin-bundling protein L-plastin: a critical regulator of immune cell function. Int J Cell Biol, 2012, 2012: 935173. |
| [34] |
Zakrzewska A, Cui C, Stockhammer OW, Benard EL, Spaink HP, Meijer AH. Macrophage-specific gene functions in Spi1-directed innate immunity. Blood, 2010, 116(3): e1-e11.
doi: 10.1182/blood-2010-01-262873 |
| [35] |
Li N, Felber K, Elks P, Croucher P, Roehl HH. Tracking gene expression during zebrafish osteoblast differentiation. Dev Dyn, 2009, 238(2): 459-466.
doi: 10.1002/dvdy.21838 |
| [36] |
Silva I, Branco JC. Rank/Rankl/opg: literature review. Acta Reumatol Port, 2011, 36(3): 209-218
pmid: 22113597 |
| [37] |
Dahl N, Holmgren G, Holmberg S, Ersmark H. Fracture patterns in malignant osteopetrosis(Albers-Schönberg disease). Arch Orthop Trauma Surg, 1992, 111(2): 121-123.
doi: 10.1007/BF00443478 |
| [38] | De Palma L, Tulli A, Maccauro G, Sabetta SP, Del Torto M.Fracture callus in osteopetrosis. Clin Orthop Relat Res, 1994, (308): 85-89 |
| [39] |
Sobacchi C, Schulz A, Coxon FP, Villa A, Helfrich MH. Osteopetrosis: genetics, treatment and new insights into osteoclast function. Nat Rev Endocrinol, 2013, 9(9): 522-536.
doi: 10.1038/nrendo.2013.137 pmid: 23877423 |
| [40] |
Szabo M, Akusjärvi SS, Saxena A, Liu JP, Chandrasekar G, Kitambi SS. Cell and small animal models for phenotypic drug discovery. Drug Des Devel Ther, 2017, 11: 1957-1967.
doi: 10.2147/DDDT |
| [41] |
Zhang T, Han WQ, Zhao KX, Yang WL, Lu XY, Jia YW, Qin A, Qian Y. Psoralen accelerates bone fracture healing by activating both osteoclasts and osteoblasts. FASEB J, 2019, 33(4): 5399-5410.
doi: 10.1096/fj.201801797R pmid: 30702934 |
| [42] |
Gruber J, Tang SY, Jenner AM, Mudway I, Blomberg A, Behndig A, Kasiman K, Lee CYJ, Seet RCS, Zhang WX, Chen C, Kelly FJ, Halliwell B. Allantoin in human plasma, serum, and nasal-lining fluids as a biomarker of oxidative stress: avoiding artifacts and establishing real in vivo concentrations. Antioxid Redox Signal, 2009, 11(8): 1767-1776.
doi: 10.1089/ars.2008.2364 |
| [43] |
Araújo LU, Reis PG, Barbosa LCO, Saúde-Guimarães DA, Grabe-Guimarães A, Mosqueira VCF, Carneiro CM, Silva-Barcellos NM. In vivo wound healing effects of Symphytum officinale L. leaves extract in different topical formulations. Pharmazie, 2012, 67(4): 355-360
pmid: 22570943 |
| [44] |
Florentino IF, Silva DPB, Galdino PM, Lino RC, Martins JLR, Silva DM, De Paula JR, Tresvenzol LMF, Costa EA. Antinociceptive and anti-inflammatory effects of Memora nodosa and allantoin in mice. J Ethnopharmacol, 2016, 186: 298-304.
doi: S0378-8741(16)30201-X pmid: 27079223 |
| [1] | 郭佳妮, 刘帆, 王璐. 斑马鱼血液疾病模型及应用[J]. 遗传, 2020, 42(8): 725-738. |
| [2] | 辛胜昌,赵艳秋,李松,林硕,仲寒冰. 斑马鱼模型在药物筛选中的应用[J]. 遗传, 2012, 34(9): 1144-1152. |
| [3] | 肖海龙,任爱霞,张耀洲. 破骨细胞形成抑制因子TNFR结构区在大肠杆菌中表达、抗体制备及活性测定[J]. 遗传, 2005, 27(5): 779-782. |
| 阅读次数 | ||||||
|
全文 |
|
|||||
|
摘要 |
|
|||||
www.chinagene.cn
备案号:京ICP备09063187号-4
总访问:,今日访问:,当前在线: