遗传 ›› 2026, Vol. 48 ›› Issue (4): 355-376.doi: 10.16288/j.yczz.25-152
缪磊1(
), 张驰2, 康克莱2, 白雪2, 郭柯利2, 袁丽1(
), 王乐2(
)
收稿日期:2025-07-17
修回日期:2025-09-30
出版日期:2026-04-20
发布日期:2025-10-10
通讯作者:
袁丽,博士,主任法医师,教授,研究方向:法医物证学鉴定、教学和研究。E-mail: yuanliwcy@126.com;作者简介:缪磊,博士研究生,专业方向:证据法学(法医学方向)。E-mail: 947676188@qq.com
基金资助:
Lei Miao1(
), Chi Zhang2, Kelai Kang2, Xue Bai2, Keli Guo2, Li Yuan1(
), Le Wang2(
)
Received:2025-07-17
Revised:2025-09-30
Published:2026-04-20
Online:2025-10-10
Supported by:摘要:
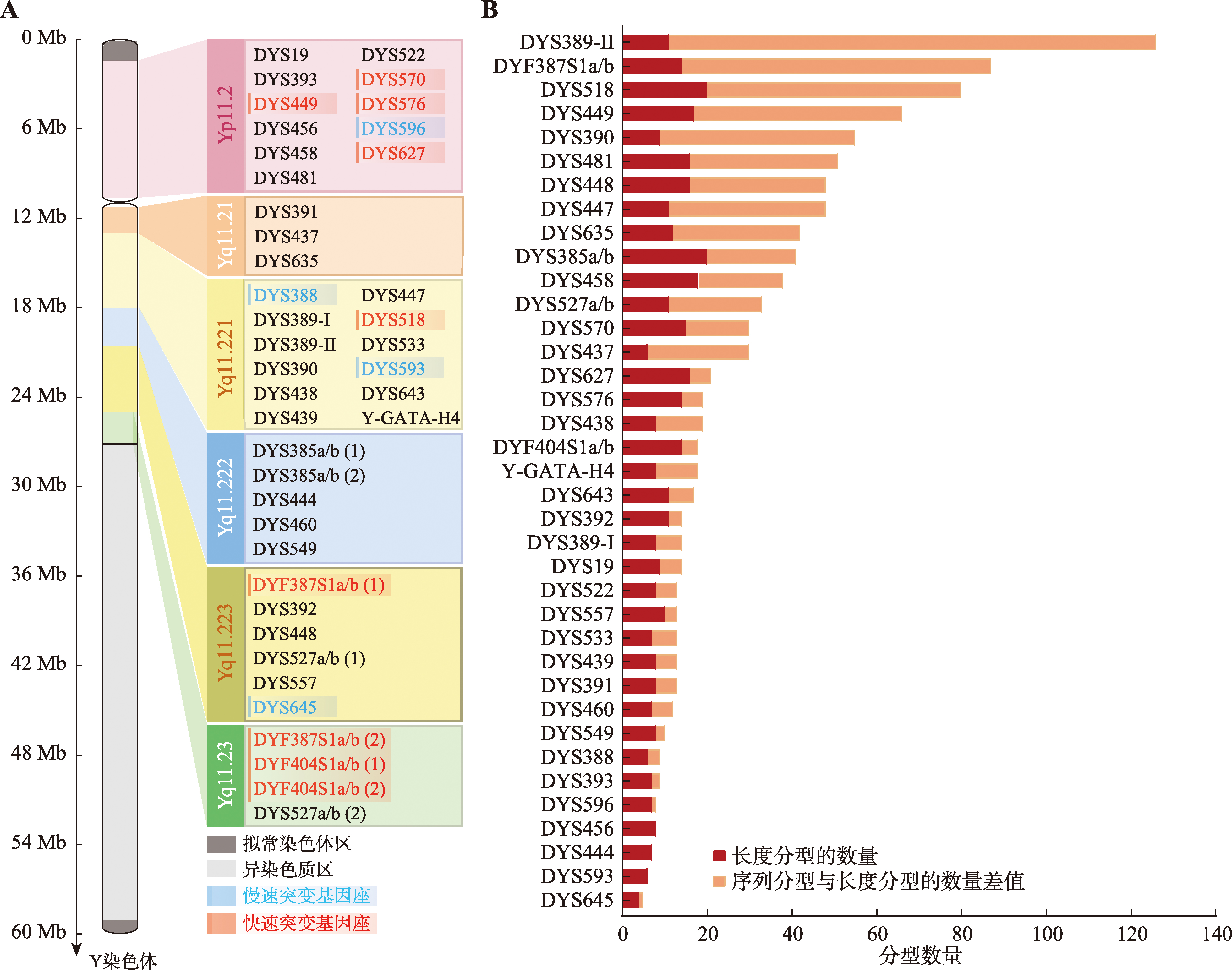
Y染色体短串联重复(Y chromosome short tandem repeat,Y-STR)在法庭科学实战应用中具有举足轻重的地位,基于Y-STR的长度分型排查嫌疑人父系谱系的技术已在多起重特大刑事案件的侦破中发挥了至关重要的作用。但当遇到长度多态Y-STR单倍型相近或者相同的数据时,难以进行谱系的精细化区分。基于二代测序技术解析Y-STR的序列信息为解决上述困境带来了新的路径,并已成功应用于实际案例。然而,当前Y-STR序列特征的基础数据积累显著不足,序列多态性的研究也较为零散,缺乏对Y-STR序列变异的系统性总结,在一定程度上限制了Y-STR序列多态性在法庭科学的深度应用。本文基于文献公开数据,归纳在法庭科学中应用较广泛的41个Y-STR基因座重复区及侧翼区的序列特征,梳理Y-STR基因座重复区和侧翼区内可定义单倍群的单核苷酸多态性,并展望序列多态性可以拓展应用的场景,以期为利用Y-STR序列多态性精细化区分男性谱系、溯源父系生物地理祖先等研究提供参考。
缪磊, 张驰, 康克莱, 白雪, 郭柯利, 袁丽, 王乐. 41个法庭科学Y-STR基因座的序列多态性特征分析与应用[J]. 遗传, 2026, 48(4): 355-376.
Lei Miao, Chi Zhang, Kelai Kang, Xue Bai, Keli Guo, Li Yuan, Le Wang. Analysis and application of sequence polymorphism features of 41 forensic Y-chromosome short tandem repeat loci[J]. Hereditas(Beijing), 2026, 48(4): 355-376.
表1
41个Y-STR基因座的重复结构及已报道的重复区序列"
| 基因座 | Y染色体上重复区 物理位置(GRCh38) | 重复结构[ | 常见重复区序列 | 参考文献 |
|---|---|---|---|---|
| DYS385a/b | 18680632~18680687 | [TTTC]a | [TTTC]7~24 | [ |
| 18639713~18639756 | [TTTC]2 CTTC[TTTC]10 | [ | ||
| [TTTC]10T GTC[TTTC]5 | [ | |||
| [TTTC]13,15TTT A[TTTC]2 | [ | |||
| [TTTC]11,17 CCTT | [ | |||
| [TTTC]13,14 CCTTCCTT | [ | |||
| [TTTC]8 T[TTTC]4 | [ | |||
| [TTTC]11 TT[TTTC]2 | [ | |||
| DYS391 | 11982089~11982132 | [TCTA]a | [TCTA]6~13 | [ |
| [TCTA]8~9 CCTA[TCTA] | [ | |||
| TCT G[TCTA]9~10 | [ | |||
| [TCTA]8TCT G[TCTA] | [ | |||
| DYS392 | 20471987~20472025 | [ATA]a | [ATA]7~16 | [ |
| [ATA]10,12~13A AA | [ | |||
| DYS393 | 3263111~3263158 | [AGAT]a | [AGAT]10~16 | [ |
| CGAT[AGAT]10~16 | [ | |||
| DYS438 | 12825889~12825948 | [TTTTC]a | [TTTTC]6~14 | [ |
| TTTT A[TTTTC]7,9 | [ | |||
| [TTTTC]TTTT A[TTTTC]8~9 | [ | |||
| [TTTTC]TTTT A[TTTTC]3TTTT A[TTTTC]4 | [ | |||
| DYS439 | 12403517~12403564 | [GATA]a | [GATA]8~15 | [ 24] |
| DYS456 | 4402919~4402978 | [AGAT]a | [AGAT]12~19 | [ |
| DYS458 | 7999839~7999902 | [GAAA]a | [GAAA]10,13~22 | [ |
| [GAAA]11 TAAA[GAAA]8 | [ | |||
| [GAAA]13~19G GAA | [ | |||
| [GAAA]10,13G GAA[GAAA]1,6 | [ | |||
| [GAAA]13G GAAG GAA | [ | |||
| GAA G[GAAA]18~22 | [ | |||
| GAA GGAA G[GAAA]18~19 | [ | |||
| [GAAA]14~17 AA[GAAA]2~3 | [ | |||
| [GAAA]2 AA[GAAA]14 | [ | |||
| DYS481 | 8558337~8558402 | [CTT]a | [CTT]17~32 | [ 33] |
| CT G[CTT]18~30 | [ | |||
| CT GCT G[CTT]19~21,24~25 | [ | |||
| [CTT]21C CT[CTT]2 | [ | |||
| CT G[CTT]3C CT[CTT]24 | [ | |||
| DYS533 | 16281349~16281396 | [TATC]a | [TATC]9~15 | [ |
| [TATC]7T GTC[TATC]3 | [ | |||
| [TATC]TAT A[TATC]9 | [ | |||
| DYS576 | 7185318~7185385 | [AAAG]a | [AAAG]11~22 | [ |
| [AAAG]16 GAAG[AAAG]4 | [ | |||
| A[AAAG]16 | [ | |||
| Y-GATA-H4 | 16631673~16631720 | [TCTA]a | [TCTA]8~15 | [ |
| [TCTA]7TC AA[TCTA]3 | [ | |||
| [TCTA]8TCT G[TCTA]3 | [ | |||
| DYS444 | 17114310~17114365 | [TAGA]a | [TAGA]10~15 | [ |
| [TAGA]2TA TA[TAGA]13 | [ | |||
| DYS460 | 18888956~18888995 | [CTAT]a | [CTAT]7~13 | [ |
| [CTAT]10 GTAT | [ | |||
| [CTAT]8 GTAT[CTAT] | [ | |||
| DYS549 | 19358338~19358389 | [GATA]a | [GATA]9~16 | [ |
| [GATA]13GAT C | [ | |||
| [GATA]5GAT C[GATA]7 | [ | |||
| DYS557 | 21072826~21072889 | [TTTC]a | [TTTC]12~21 | [ |
| DYS570 | 6993190~6993257 | [TTTC]a | [TTTC]12~23 | [ |
| T CTC[TTTC]14 | [ | |||
| [TTTC]15 CTTC[TTTC] | [ | |||
| [TTTC]5T CTC[TTTC]13,15~17 | [ | |||
| TT CC[TTTC]16~21 | [ | |||
| [TTTC]15TT CC[TTTC]3 | [ | |||
| [TTTC]20TT CC | [ | |||
| [TTTC]9TTT G[TTTC]7 | [ | |||
| [TTTC]TTT A[TTTC]18 | [ | |||
| DYS643 | 15314132~15314186 | [CTTTT]a | [CTTTT]7~17 | [ |
| [CTTTT]5,8CTTT A[CTTTT]1,6 | [ | |||
| [CTTTT]4CTTT C[CTTTT]6 | [ | |||
| [CTTTT]8 C[CTTTT]3 | [ | |||
| DYS388 | 12635604~12635639 | [AAT]a | [AAT]10~15 | [ |
| DYF404S1a/b | 23807934~23807997 | [TTTC]a | [TTTC]9~19 | [ |
| 25862092~25862147 | ||||
| TT[TTTC]14 | [ | |||
| [TTTC]11,12,14 TT[TTTC]2 | [ | |||
| DYS522 | 7547585~7547624 | [ATAG]a | [ATAG]8~15 | [ |
| [ATAG]9A CAG | [ | |||
| DYS645 | 21166022~21166061 | [TGTTT]a | [TGTTT]7~10 | [ |
| DYS389-I | 12500448~12500495 | [TAGA]a[CAGA]b | [TAGA]6~13[CAGA]2~4 | [8, 36] |
| DYS437 | 12346267~12346326 | [TCTA]a[TCTG]b[TCTA]c | [TCTA]7~11[TCTG]1~4[TCTA]4 | [ |
| [TCTA]4 GCTA[TCTA]4[TCTG]2[TCTA]4 | [ | |||
| TCT G[TCTA]8[TCTG]2[TCTA]4 | [ | |||
| [TCTA]4~6TCT G[TCTA]2~3[TCTG]2[TCTA]4 | [ | |||
| [TCTA]8[TCTG]CCTG[TCTA]4 | [ | |||
| [TCTA]7,10~11[TCTG]2[TCTA]4TCT G | [ | |||
| [TCTA]10[TCTG]2[TCTA]2TCT G[TCTA] | [ | |||
| DYS635 | 12258860~12258951 | [TAGA]a[TACA]b[TAGA]c [TACA]d[TAGA]e[TACA]f [TAGA]g | [TAGA]7~16[TACA]1~4[TAGA]2[TACA]2[TAGA]4~5 | [ |
| [TAGA]6~13[TACA]1~3[TAGA]2[TACA]2[TAGA]2[TACA]2 [TAGA]4 | [8, 33] | |||
| [TAGA]8~9 CAGA[TAGA][TACA]2[TAGA]2[TACA]2 [TAGA]4 | [ | |||
| [TAGA]2 TGA[TAGA]5[TACA]2[TAGA]2[TACA]2 [TAGA]2[TACA]2[TAGA]4 | [ | |||
| [TAGA]11[TACA]2[TAGA]2[TACA]2[TAGA]2 AAGA [TAGA] | [ | |||
| DYS527a/b | 23739648~23739735 | [GAAA]a[GGAA]b | [GAAA]10~22[GGAA]3~9 | [ |
| 25930349~25930428 | ||||
| [GAAA]3 A[GAAA]11[GGAA]7 | [ | |||
| [GAAA]5[GGAA]A[GAAA]8[GGAA]7 | [ | |||
| DYS596 | 8519499~8519594 | [GGA]a[GTA]b[GGA]c[GAA]d [(GGA)(GAA)]e | [GGA]5[GTA][GGA]3[GAA]3[(GGA)(GAA)]8~12 | [ |
| DYS627 | 8781972~8782055 | [AGAG]a[AAAG]b | [AGAG]2~4[AAAG]12~23 | [ |
| [AGAG]3[AAAG]7 TAAG[AAAG]10 | [ | |||
| [AGAG]2~3 AG[AAAG]17~19 | [ | |||
| [AGAG]3[AAAG]4 AA[AAAG]10 | [ | |||
| DYS19 | 9684380~9684443 | [TCTA]aCCTA[TCTA]b | [TCTA]8~16CCTA[TCTA]2~3 | [8, 33] |
| [TCTA]13 | [ | |||
| [TCTA]13C TTA[TCTA]3 | [ | |||
| DYS389-II | 12500448~12500611 | [TAGA]a[CAGA]bN48[TAGA]c [CAGA]d | [TAGA]6~13[CAGA]2~4N48[TAGA]8~15[CAGA]3~7 | [8, 36] |
| [TAGA]11[CAGA]3N48[TAGA]9TAG G[TAGA]3[CAGA]4 | [ | |||
| [TAGA]9~11[CAGA]3N48[TAGA]10~12[CAGA]3~5CA CA | [ | |||
| [TAGA]9~11[CAGA]3N48[TAGA]11~13 CAGA TAGA [CAGA]5 | [ | |||
| [TAGA]10[CAGA]3N11 GN36[TAGA]12[CAGA]5 | [ | |||
| [TAGA]9[CAGA]3N36 CN11[TAGA]12[CAGA]5 | [ | |||
| DYS390 | 15163067~15163162 | [TAGA]aCAGA[TAGA]b [CAGA]c | [TAGA]2~5CAGA[TAGA]7~14[CAGA]4~10 | [8, 33] |
| [TAGA]11,13~16[CAGA]8 | [ | |||
| [TAGA]4CAGA CAGA[TAGA]12[CAGA]8 | [ | |||
| [TAGA]4CAGATA TA[TAGA]7[CAGA]8 | [ | |||
| [TAGA]4CAGA[TAGA]2TAG T[TAGA]5[CAGA]8 | [ | |||
| [TAGA]4CAGA[TAGA]10~12[CAGA]7~8 TAGA | [ | |||
| DYS448 | 22218923~22219078 | [AGAGAT]aN42[AGAGAT]b | [AGAGAT]5~15N42[AGAGAT]6~11 | [ |
| TGAGAT[AGAGAT]11N42[AGAGAT]8 | [ | |||
| [AGAGAT]8A AAGAT[AGAGAT]2N42[AGAGAT]8 | [ | |||
| [AGAGAT]AG TGAT[AGAGAT]10N42[AGAGAT]8 | [ | |||
| AGAGA C[AGAGAT]9N42[AGAGAT]8 | [ | |||
| [AGAGAT]2AGAGA C[AGAGAT]9N42[AGAGAT]9 | [ | |||
| [AGAGAT]9 AGN42[AGAGAT]8 | [ | |||
| [AGAGAT]3 AGAT[AGAGAT]9N42[AGAGAT]8 | [ | |||
| [AGAGAT]12N42[AGAGAT]AGA AAT[AGAGAT]7 | [ | |||
| [AGAGAT]11N42[AGAGAT]4 GAGAT[AGAGAT]3 | [ | |||
| [AGAGAT]11,13 N 36[AGAGAT]8 * | [ | |||
| [AGAGAT]12 N 36[AGAGAT]9 ** | [ | |||
| [AGAGAT]12 N 36[AGAGAT]9 *** | [ | |||
| [AGAGAT]10,11 N 38[AGAGAT]9 **** | [ | |||
| [AGAGAT]9,11,13A GN40[AGAGAT]8 | [ | |||
| [AGAGAT]11N18 CN23[AGAGAT]8 | [ | |||
| [AGAGAT]11N31 CN10[AGAGAT]9 | [ | |||
| [AGAGAT]11N41 T[AGAGAT]3 | [ | |||
| DYF387S1a/b | 23785361~23785500 | [AAAG]aGTAG[GAAG]b [AAAG]cGAAG[AAAG]d [GAAG]e[AAAG]f | [AAAG]3GTAG[GAAG]3~4[AAAG]2GAAG[AAAG]1~3 [GAAG]5~13[AAAG]10~19 | [ |
| 25884581~25884724 | ||||
| [AAAG]3[GAAG]5[AAAG]2GAAG[AAAG]1~2[GAAG]11~12 [AAAG]15,17 | [ | |||
| A[AAAG]3GTAG[GAAG]4[AAAG]2GAAG[AAAG]2 [GAAG]9[AAAG]14 | [ | |||
| [AAAG]3GTAG[GAAG]4[AAAG]2GAAG[AAAG]AA [AAAG][GAAG]11[AAAG]16 | [ | |||
| [AAAG]3GTAG[GAAG]4[AAAG]2GAAG[AAAG]2 [GAAG]11[AAAG]2 AG[AAAG]11 | [ | |||
| DYS447 | 13166826~13166950 | [TTATA]aTTATT[TTATA]b TTATT[TTATA]c | [TTATA]6~10TTATT[TTATA]6~13TTATT[TTATA]6~11 | [ |
| [TTATA]8,11TTATT[TTATA]7,12 | [ | |||
| [TTATA]6TTATT[TTATA]11TTATT TTATT[TTATA]8 | [ | |||
| DYS449 | 8349973~8350138 | [TTTC]aN50[TTTC]b | [TTTC]11~18N50[TTTC]11~22 | [ |
| CTTC[TTTC]15N50[TTTC]15 | [ | |||
| [TTTC]9 CTTC[TTTC]7N50[TTTC]18 | [ | |||
| [TTTC]2T ATC[TTTC]12N50[TTTC]16 | [ | |||
| [TTTC]14T CTCN50[TTTC]14 | [ | |||
| [TTTC]5T CTC[TTTC]12N50[TTTC]18 | [ | |||
| T CTC[TTTC]15N50[TTTC]13 | [ | |||
| [TTTC]8 TT[TTTC]6N50[TTTC]15 | [ | |||
| [TTTC]16N50[TTTC]10 TT[TTTC]4 | [ | |||
| DYS518 | 15207988~15208145 | [AAAG]aGAAG[AAAG]b GGAG[AAAG]cGAAGAG [AAAG]d | [AAAG]3GAAG[AAAG]10~21GGAG[AAAG]3~4GAAGAG [AAAG]10~19 | [ |
| [AAAG]16GGAG[AAAG]4GAAGAG[AAAG]15 | [ | |||
| [AAAG]17GGAG[AAAG]4GAAGAG[AAAG]13 GAAG | [ | |||
| [AAAG]3GAAG[AAAG]15~16GGAG[AAAG]4GAAGAG [AAAG]11,12,14 GAAG | [ | |||
| [AAAG]3GAAG[AAAG]16GGAG[AAAG]4GAAGAG [AAAG]12 GAAG GAAG | [ | |||
| [AAAG]3GAAG[AAAG]16GGAG[AAAG]4GAAGAG [AAAG]2AAA A[AAAG]10 | [ | |||
| [AAAG]3GAAG[AAAG]2 AA[AAAG]12~14GGAG[AAAG]4 GAAGAG[AAAG]12~14 | [ | |||
| [AAAG]3 GAAG[AAAG]18GAAGAG[AAAG]15 | [ | |||
| DYS593 | 16473883~16473956 | [AAAAC]aAAAAT[AAAAC]b [AAAAT]c | [AAAAC]2AAAAT[AAAAC]4[AAAAT]7~12 | [ |
图2
参考基因组GRCh38上的4个二拷贝Y-STR基因座序列结构及引物结合位置 A:DYS389-I和DYS389-II基因座。下方红色区域代表DYS389-I重复区3′端(或DYS389-II基因座中的非重复序列N48)与DYS389-II重复区3′端不一致的序列,灰色区域代表一致的序列,DYS389-I的反向引物R1和DYS389-II基因座的反向引物R2序列可以一致或不一致。B:DYS385a/b基因座。C:DYF378S1a/b基因座。D:DYS527a/b基因座。E:DYF404S1a/b基因座。F为2个拷贝中靠近GRCh38的5′端拷贝的正向引物;R为2个拷贝中靠近GRCh38的5′端拷贝的反向引物;各基因座两侧的黑色实线和中部的黑色虚线为侧翼区域,但不代表真实序列长度。"
表2
41个Y-STR重复区及其上下游200 bp范围内与单倍群相关的位点"
| 基因座 | Y染色体上物理位置(GRCh38) | 相对重复区的位置(bp) | 标记名称 | 单倍群 | 变异 | rs号 |
|---|---|---|---|---|---|---|
| DYS19 | 9684623 | +180 | Z18538 | D1a2a1a3~ | A>C | / |
| DYS389-I/II | 12500272 | -176 | CTS2995/M8749 | B2~ | C>A | rs111696152 |
| 12500532 | +37* | A6559/Y16707 | I1a2b3a1b1~ | T>C | / | |
| 12500588 | +93* | A4862 | A00 | T>C | rs9786604 | |
| 12500592 | +97* | M2176 | D1a2a1c1a1b1~ | C>T | rs200724135 | |
| DYS390 | 15162929 | -138 | L909 | R1b1a1b1a1a2c1a2~ | G>A | / |
| 15163163 | +1 | L594 | R1b1a1b1a1a2b1~ | T>C | rs758940870 | |
| 15163167 | +5 | CTS7083/L664/S298 | R1a1a1a1 | T>G | rs766823340 | |
| 15163182 | +20 | Z19037 | H2a1a1a~ | G>A | / | |
| 15163295 | +133 | CTS7084 | E1a2a1b1~ | A>C | rs779422325 | |
| DYS391 | 11981948 | -141 | ZS6612 | J1a2a1b1a~ | C>T | / |
| 11982182 | +50 | CTS1866/M8738 | B2~ | C>A | rs112815242 | |
| 11982219 | +87 | CTS1867/M5443/PF1624 | E1b1~ | C>G | rs73620086 | |
| 11982273 | +141 | F11313 | C2a1a3a6b1~ | T>G | / | |
| DYS392 | 20472205 | +180 | NIST1/Y12381 | G2a2b2a1a1a1b1 | G>C | rs941310787 |
| DYS393 | 3262951 | -160 | FT165447 | G2a2b1b1a1b1d1b~ | C>G | / |
| DYS437 | 12346247 | -20 | YP667 | R1a1a1b2a2b2a~ | G>A | / |
| 12346264 | -3 | M4790 | E1b1a | C>T | rs9786886 | |
| 12346376 | +50 | Z15223 | E1a2a2 | T>C | rs758953715 | |
| 12346410 | +84 | BY50200 | I2a1b2a1a1 | T>C | / | |
| 12346449 | +123 | BY32476 | R1a1a1b1a2b3a3a2d~ | C>T | / | |
| DYS438 | 12825765 | -124 | M7968 | B2b1a1c2~ | A>G | rs369247501 |
| 12825898 | IN | F11559 | C2a | C>A | rs2148290541 | |
| 12825989 | +41 | BY211512 | D2 | T>C | / | |
| 12825903 | IN | L1229 | I2a1b1a1b1 | C>A | rs866931087 | |
| 12825955 | +7 | L255 | J1 | A>C | rs760613324 | |
| DYS439 | 12403455 | -62 | L1/S26 | R1b1a1b1a1a1c1a2a | C>T | rs750746218 |
| 12403651 | +87 | L746/S310 | R1b1a1b1a1a2c1a1d1a | C>T | rs1251579421 | |
| 12403673 | +109 | Z5894 | N1a1a1a1a2a1a1a1b1b~ | G>A | rs768091692 | |
| DYS448 | 22218752 | -171 | Z5045 | N~ | G>C | rs947307733 |
| DYS456 | 4402761 | -158 | Y148203/ZQ363 | C2a1a3a6a | A>G | / |
| DYS481 | 8558280 | -57 | L417/S332 | I2b | T>C | rs867108134 |
| 8558321 | -16 | L266/PF6108 | R2 | G>A | rs368663163 | |
| 8558414 | +12 | FGC22049 | I1a1b1a1e2d3~ | G>A | rs1301469216 | |
| DYS533 | 16281279 | -70 | Z5606 | B3~ | C>A | rs997776572 |
| 16281307 | -42 | Z21886 | E1b1a1a1a2a1a3b1a12 | C>G | / | |
| DYS576 | 7185144 | -174 | M2716 | H1a1a4b | C>A | rs564333556 |
| 7185531 | +146 | FGC12290 | R1b1a1b1a1a2c1a4b2a1b | G>A | rs985272522 | |
| 7185535 | +150 | Z30903 | M1 | C>T | / | |
| 7185577 | +192 | CTS863/M1067 | Q1b | T>C | rs533270637 | |
| DYS635 | 12258794 | -66 | FGC15938/Y6095 | J1a2a1a2d2b2b2c4b2b~ | A>C | rs767163356 |
| 12259088 | +137 | CTS2593/M3521/PF2947 | G2 | C>A | rs571459235 | |
| 12259148 | +197 | PF6908 | I2a2a2a1a~ | C>T | / | |
| Y-GATA-H4 | 16631756 | +36 | Y15322/Z34275 | D1a1b1a | A>G | / |
| DYS444 | 17114537 | +172 | AM00760/Z33187 | C1b1a2b | A>C | rs377741326 |
| 17114550 | +185 | FGC16458/Y4616/Z18166 | C2a | C>A | rs966666904 | |
| DYS449 | 8350318 | +180 | MF7253 | O2a1b1a2a1a3a1b | G>A | / |
| DYS460 | 18889120 | +125 | S22509 | I1a1b1a1e2a~ | T>G | rs996177226 |
| DYS518 | 15207837 | -151 | A8673 | I1a2a1a1a1a1b2~ | G>C | / |
| 15207843 | -145 | Z6417 | G2a2b2a1a1c1a1a3a~ | C>T | / | |
| 15207961 | -27 | Z42071 | S1d | C>A | / | |
| 15207976 | -12 | Y18222 | Q1b1a1b1a2~ | T>G | / | |
| DYS549 | 19358154 | -184 | M8467 | B2b1a1~ | G>T | rs377289496 |
| 19358487 | +98 | FGC7345 | G2a2b2b1a1b1a2 | G>T | / | |
| 19358532 | +143 | Z35436 | G2a1a3a~ | A>T | rs1052037290 | |
| DYS557 | 21072638 | -188 | FGC92075 | G2a2b2b1b2c~ | G>A | / |
| 21072966 | +77 | Y1571 | CT | G>A | rs113094957 | |
| 21073003 | +114 | CTS11714/Z1697 | E1b1a1a1a1c1a1a3a1c1b | C>A | / | |
| 21073020 | +131 | BY196449 | G2a2b2b1a2b~ | G>T | / | |
| DYS570 | 6993034 | -156 | L537/PF1507 | E | G>A | rs9786374 |
| 6993067 | -123 | FT52857 | G2a2b2a4a3~ | A>G | rs940797101 | |
| 6993388 | +131 | Z17878 | G1b1 | T>A | rs1019886325 | |
| DYS596 | 8519430 | -69 | FGC4411/Y14642 | J1a2a1a2d2b2b2c4d2a2a4a3a1b~ | G>A | rs866228777 |
| 8519498 | -1 | M3481/PF2880 | G | G>A | rs547817702 | |
| 8519779 | +185 | YP1545 | R1a1a1b2a2a3b1a~ | A>G | rs997182728 | |
| DYS627 | 8781866 | -106 | BY202840 | C2b1b1b5~ | A>T | / |
| 8781867 | -105 | Y17871 | E1b1a2a~ | G>C | / | |
| DYS643 | 15314056 | -76 | FGC51456 | R1b1a1b1a1a1c2b1b4a3a2 | G>T | / |
| 15314156 | IN | L936 | Q1b2b1b2b2~ | T>C | / | |
| 15314236 | +50 | Y15373/Z34265 | D1a1b1a | G>A | / | |
| 15314237 | +51 | L143 | E1b1b1a1b1a2a~ | G>T | rs1030966993 | |
| DYS388 | 12635580 | -24 | Z27302 | D1a1a1a1 | G>A | / |
| DYS593 | 16473694 | -189 | YP1099 | R1a1a1b1a2a2a~ | C>T | rs937575049 |
| 16474062 | +106 | BY201170 | G2a2b2a4a1a1b2a~ | T>C | / | |
| DYS645 | 21165850 | -172 | Z38205 | B2b1a2a~ | C>A | rs367668646 |
| 21166084 | +23 | M3423/PF3319 | G2a2b1 | G>A | rs575331280 |
| [1] | Wu QL, Yi P, Chen Z, Zhang C, Quan ZX, Xiao L, Ma JJ, Zheng L, Wang Y, Wang L, Ye J. The next generation sequencing-based STRSeqTyperY68 Kit and ITO method assisted in solving a cold homicide case. Forensic Sci Technol, 2025, 50(2): 206-210. |
| 吴庆玲, 伊鹏, 陈智, 张驰, 权宗雪, 肖莉, 马晶晶, 郑蕾, 王瑗, 王乐, 叶健. STRSeqTyperY68二代测序试剂盒与ITO法联用助力侦破一起命案积案. 刑事技术, 2025, 50(2): 206-210. | |
| [2] | Wang L, Ye J, Bai X, Yang F, Zhao XC. Next generation sequencing and its application in forensic genetics. Forensic Sci Technol, 2015, 40(5): 353-358. |
| 王乐, 叶健, 白雪, 杨帆, 赵兴春. 二代测序技术及其在法医遗传学中的应用. 刑事技术, 2015, 40(5): 353-358. | |
| [3] | Zhang C, Kang KL, Li B, Sun BY, Miao L, Jiao RL, Meng Y, Zhao J, He L, Ji AQ, Wang L. ‘Folded sequence’ variation in a Y-STR locus revealed by next-generation sequencing helped in solving a 21-year-long cold case. Forensic Sci Technol, 2024, 49(6): 639-644. |
| 张驰, 康克莱, 李蓓, 孙博雅, 缪磊, 焦瑞莲, 孟洋, 赵杰, 贺琳, 季安全, 王乐. 二代测序Y-STR序列多态性之“折叠序列”变异助力侦破21年冷案. 刑事技术, 2024, 49(6): 639-644. | |
| [4] | Zhang C, Guo LL, Zhou K, Song Z, Kang KL, Wei MT, Gao Y, Zhuo WT, Ji AQ, Wang L. Forensic next generation sequencing technology having played role into solving a 19-year-long cold case. Forensic Sci Technol, 2022, 47(1): 100-106. |
| 张驰, 郭立亮, 周轲, 宋振, 康克莱, 韦美甜, 高悦, 卓文腾, 季安全, 王乐. 运用法医学二代测序技术侦破19年久冷案. 刑事技术, 2022, 47(1): 100-106. | |
| [5] | Wang L, Ji AQ, Ye J. Progress and prospects on next generation sequencing-based full resolution STR genotyping. Chin J Forensic Med, 2017, 32(2): 159-163+167. |
| 王乐, 季安全, 叶健. 基于下一代测序的全解析度STR分型研究进展与展望. 中国法医学杂志, 2017, 32(2): 159-163+167. | |
| [6] |
Willuweit S, Roewer L, International Forensic Y Chromosome User Group. Y chromosome haplotype reference database (YHRD): update. Forensic Sci Int Genet, 2007, 1(2): 83-87.
pmid: 19083734 |
| [7] |
Miao L, Liu S, Pan KP, Jiao RL, Zhang Q, Xu TY, Tong SY, Kang KL, Zhao J, Zhang C, Wang KD, Ji AQ, Wu J, Wang L. Improved understanding of sequence polymorphisms at 42 Y chromosome short tandem repeats for the Chinese Han population. Forensic Sci Int Genet, 2025, 75: 103181.
pmid: 39603203 |
| [8] |
Yang KR, Miao L, Kang KL, Feng YS, Ji AQ, Zhang C, Guo LL, Gao Y, Wei MT, Ye J, Wu J, Wang L. Sequence polymorphisms of forensic Y-STRs revealed by a 68-plex in-house massively parallel sequencing panel. Forensic Sci Int Genet, 2022, 59: 102727.
pmid: 35660778 |
| [9] |
Zhao XY, Li H, Wang Z, Ma K, Cao Y, Liu WB. Massively parallel sequencing of 10 autosomal STRs in Chinese using the ion torrent personal genome machine (PGM). Forensic Sci Int Genet, 2016, 25: 34-38.
pmid: 27497643 |
| [10] |
Guo F, Liu Z, Long GN, Zhang B, Dong XY, Liu DH, Yu SB. High-resolution genotyping of 58 STRs in 635 northern Han Chinese with MiSeq FGx ® forensic genomics system. Forensic Sci Int Genet, 2023, 65: 102879.
pmid: 37150076 |
| [11] |
Liu Z, Long GN, Lang YB, Liu DH, Zhang B, Yu SB, Guo F. Sequence-based mutation patterns at 41 Y chromosomal STRs in 2548 father-son pairs. Forensic Sci Res, 2023, 8(2): 152-162.
pmid: 37621447 |
| [12] |
Fan HL, Wang LX, Liu CH, Lu XY, Xu XD, Ru K, Qiu PM, Liu C, Wen SQ. Development and validation of a novel 133-plex forensic STR panel (52 STRs and 81 Y-STRs) using single-end 400 bp massive parallel sequencing. Int J Legal Med, 2022, 136(2): 447-464.
pmid: 34741666 |
| [13] |
Peng D, Zhang YM, Ren H, Li HX, Li R, Shen XF, Wang NN, Huang EW, Wu RG, Sun HY. Identification of sequence polymorphisms at 58 STRs and 94 iiSNPs in a Tibetan population using massively parallel sequencing. Sci Rep, 2020, 10(1): 12225-12236.
pmid: 32699278 |
| [14] |
Wu RG, Li R, Wang NN, Peng D, Li HX, Zhang YM, Zheng CH, Sun HY. Genetic polymorphism and population structure of Torghut Mongols and comparison with a Mongolian population 3000 kilometers away. Forensic Sci Int Genet, 2019, 42: 235-243.
pmid: 31382158 |
| [15] |
Fan HL, Du ZM, Wang FF, Wang X, Wen SQ, Wang LX, Du PX, Liu H, Cao SP, Luo ZM, Han BB, Huang PY, Zhu BF, Qiu PM. The forensic landscape and the population genetic analyses of Hainan Li based on massively parallel sequencing DNA profiling. Int J Legal Med, 2021, 135(4): 1295-1317.
pmid: 33847803 |
| [16] | Yang KR, Guo LL, Wu H, Liu ZW, Liu C, Zhao GB, Wang ZQ, Nie SJ, Wang L, Wu J. Sequence polymorphism of 24 Y-STR loci among Miao-ethnic population in Yunnan province. Forensic Sci Technol, 2020, 45(2): 148-154. |
| 杨凯润, 郭立亮, 吴浩, 刘宗伟, 刘婵, 赵光斌, 王梓齐, 聂胜洁, 王乐, 吴坚. 24个Y-STR基因座在云南苗族人群中的序列多态性. 刑事技术, 2020, 45(2): 148-154. | |
| [17] |
Jiang T, Guo HZ, Liu YD, Li GY, Cui Z, Cui XR, Liu Y, Li Y, Zhang AQ, Cao SQ, Zhao TY, Juan LR, Kong WZ, Chen M, Liu DM, Liu HR, Zhang YX, Xu KL, Wang YJ, He MA, Guo JC, Lu M, Chen J, Zhao X, Zhao GM, Dang SN, Chen C, Wu XJ, Qin QY, Li YX, Shen HB, Jin L, Liu B, Chen XD, Zhao YH, Wang YD. A comprehensive genetic variant reference for the Chinese population. Sci Bull (Beijing), 2024, 69(24): 3820-3825.
pmid: 38945749 |
| [18] |
Gao Y, Zhang C, Yuan LY, Ling YC, Wang XJ, Liu C, Pan YW, Zhang XX, Ma XX, Wang YC, Lu Y, Yuan K, Ye W, Qian JQ, Chang HD, Cao RF, Yang X, Ma L, Ju YH, Dai L, Tang YY, Han100K Initiative, Zhang GQ, Xu SH. PGG. Han: the Han Chinese genome database and analysis platform. Nucleic Acids Res, 2020, 48(D1): D971-D976.
pmid: 31584086 |
| [19] |
Cong PK, Bai WY, Li JC, Yang MY, Khederzadeh S, Gai SR, Li N, Liu YH, Yu SH, Zhao WW, Liu JQ, Sun Y, Zhu XW, Zhao PP, Xia JW, Guan PL, Qian Y, Tao JG, Xu L, Tian G, Wang PY, Xie SY, Qiu MC, Liu KQ, Tang BS, Zheng HF. Genomic analyses of 10,376 individuals in the Westlake BioBank for Chinese (WBBC) pilot project. Nat Commun, 2022, 13(1): 2939.
pmid: 35618720 |
| [20] |
Tao RY, Wang SY, Chen AQ, Xia RC, Zhang XC, Yang Q, Qu YL, Zhang SH, Li CT. Parallel sequencing of 87 STR and 294 SNP markers using the prototype of the SifaMPS panel on the MiSeq FGxTM system. Forensic Sci Int Genet, 2021, 52: 102490.
pmid: 33689955 |
| [21] |
Moon MH, Hong SR, Shin KJ. Sequence variations of 31 Y-chromosomal short tandem repeats analyzed by massively parallel sequencing in three U.S. population groups and Korean population. J Korean Med Sci, 2022, 37(6): e40-e53.
pmid: 35166077 |
| [22] |
Kasu M, Fredericks J, Fraser M, Labuschagne C, Lesaoana M, D’Amato ME. Novel Y-chromosome short tandem repeat sequence variation for loci DYS710, DYS518, DYS385, DYS644, DYS612, DYS626, DYS504, DYS481, DYS447 and DYS449. Int J Legal Med, 2019, 133(6): 1681-1689.
pmid: 30982129 |
| [23] |
Kwon SY, Lee HY, Kim EH, Lee EY, Shin KJ. Investigation into the sequence structure of 23 Y chromosomal STR loci using massively parallel sequencing. Forensic Sci Int Genet, 2016, 25: 132-141.
pmid: 27591816 |
| [24] |
Wendt FR, King JL, Novroski NMM, Churchill JD, Ng J, Oldt RF, McCulloh KL, Weise JA, Smith DG, Kanthaswamy S, Budowle B. Flanking region variation of ForenSeq™ DNA Signature Prep Kit STR and SNP loci in Yavapai Native Americans. Forensic Sci Int Genet, 2017, 28: 146-154.
pmid: 28273507 |
| [25] |
Huszar TI, Jobling MA, Wetton JH. A phylogenetic framework facilitates Y-STR variant discovery and classification via massively parallel sequencing. Forensic Sci Int Genet, 2018, 35: 97-106.
pmid: 29679929 |
| [26] |
Huszar TI, Bodmer WF, Hutnik K, Wetton JH, Jobling MA. Sequencing of autosomal, mitochondrial and Y-chromosomal forensic markers in the People of the British Isles cohort detects population structure dominated by patrilineages. Forensic Sci Int Genet, 2022, 59: 102725.
pmid: 35640311 |
| [27] |
Li R, Li HX, Peng D, Hao B, Wang ZY, Huang EW, Wu RG, Sun HY. Improved pairwise kinship analysis using massively parallel sequencing. Forensic Sci Int Genet, 2019, 38: 77-85.
pmid: 30368110 |
| [28] |
Wendt FR, Churchill JD, Novroski NMM, King JL, Ng J, Oldt RF, McCulloh KL, Weise JA, Smith DG, Kanthaswamy S, Budowle B. Genetic analysis of the Yavapai Native Americans from West-Central Arizona using the Illumina MiSeq FGx™ forensic genomics system. Forensic Sci Int Genet, 2016, 24: 18-23.
pmid: 27243782 |
| [29] |
Zhao XY, Ma K, Li H, Cao Y, Liu WB, Zhou HG, Ping Y. Multiplex Y-STRs analysis using the ion torrent personal genome machine (PGM). Forensic Sci Int Genet, 2015, 19: 192-196.
pmid: 26247785 |
| [30] |
Silva D, Sawitzki FR, Scheible MKR, Bailey SF, Alho CS, Faith SA. Genetic analysis of Southern Brazil subjects using the PowerSeq™ AUTO/Y system for short tandem repeat sequencing. Forensic Sci Int Genet, 2018, 33: 129-135.
pmid: 29275088 |
| [31] |
D’Amato ME, Ehrenreich L, Cloete K, Benjeddou M, Davison S. Characterization of the highly discriminatory loci DYS449, DYS481, DYS518, DYS612, DYS626, DYS644 and DYS710. Forensic Sci Int Genet, 2010, 4(2): 104-110.
pmid: 20129468 |
| [32] |
Dai HL, Wang XD, Li YB, Wu J, Zhang J, Zhang HJ, Dong JG, Hou YP. Characterization and haplotype analysis of 10 novel Y-STR loci in Chinese Han population. Forensic Sci Int, 2004, 145(1): 47-55.
pmid: 15374594 |
| [33] |
Gettings KB, Borsuk LA, Ballard D, Bodner M, Budowle B, Devesse L, King J, Parson W, Phillips C, Vallone PM. STRSeq: A catalog of sequence diversity at human identification short tandem repeat loci. Forensic Sci Int Genet, 2017, 31: 111-117.
pmid: 28888135 |
| [34] |
Claerhout S, Van der Haegen M, Vangeel L, Larmuseau MHD, Decorte R. A game of hide and seq:identification of parallel Y-STR evolution in deep-rooting pedigrees. Eur J Hum Genet, 2019, 27(4): 637-646.
pmid: 30573800 |
| [35] |
Moura-Neto R, King JL, Mello I, Dias V, Crysup B, Woerner AE, Budowle B, Silva R. Evaluation of promega powerseq™ auto/y systems prototype on an admixed sample of Rio de Janeiro, Brazil: population data, sensitivity, stutter and mixture studies. Forensic Sci Int Genet, 2021, 53: 102516.
pmid: 33878618 |
| [36] |
Steffen CR, Huszar TI, Borsuk LA, Vallone PM, Gettings KB. A multi-dimensional evaluation of the ‘NIST 1032’ sample set across four forensic Y-STR multiplexes. Forensic Sci Int Genet, 2022, 57: 102655.
pmid: 35007854 |
| [37] | 公安部物证鉴定中心, 辽宁省公安厅, 广州市刑事科学技术研究所, 河南省公安厅, 黑龙江省公安厅, 浙江省公安厅, 北京海华鑫安生物信息技术有限责任公司. 法庭科学 DNA数据库选用的基因座及其数据结构:GB/T41009-2021. 北京: 中国标准出版社, 2021. |
| [38] |
Gettings KB, Aponte RA, Vallone PM, Butler JM. STR allele sequence variation: current knowledge and future issues. Forensic Sci Int Genet, 2015, 18: 118-130.
pmid: 26197946 |
| [39] |
Ballantyne KN, Keerl V, Wollstein A, Choi Y, Zuniga SB, Ralf A, Vermeulen M, de Knijff P, Kayser M. A new future of forensic Y-chromosome analysis: rapidly mutating Y-STRs for differentiating male relatives and paternal lineages. Forensic Sci Int Genet, 2012, 6(2): 208.
pmid: 21612995 |
| [40] |
Liu J, Ming TY, Lang M, Liu H, Xie MK, Li JN, Wang MG, Song F, He GL, Wang SY, Wang Z, Hou YP. Exploitation of a novel slowly mutating Y-STRs set and evaluation of slowly mutating Y-STRs plus Y-SNPs typing strategy in forensic genetics and evolutionary research. Electrophoresis, 2021, 42(6): 774-785.
pmid: 33434344 |
| [41] | 公安部鉴定中心, 四川大学, 中国科学院北京基因组研究所(国家生物信息中心), 河北医科大学, 中山大学, 国家毒品实验室广东分中心, 辽宁省公安厅, 北京生物医药研究所, 北京市公安局, 中国政法大学, 北京爱普益生物科技有限公司. 序列多态STR等位基因命名规则:GB/T44393-2024. 北京: 中国标准出版社, 2024. |
| [42] |
Ohuchi T, Guan XT, Hirai E, Hashiyada M, Manabe S, Akane A, Adachi N, Tamaki K, Funayama M. Allele frequencies of 31 autosomal short tandem repeat (auSTR) loci obtained using the Precision ID GlobalFiler™ NGS STR Panel v2 in 322 individuals from the Japanese population. Legal Med (Tokyo), 2022, 59: 102151.
pmid: 36191412 |
| [43] |
Riman S, Ghemrawi M, Borsuk LA, Mahfouz R, Walsh S, Vallone PM. Sequence-based allelic variations and frequencies for 22 autosomal STR loci in the Lebanese population. Forensic Sci Int Genet, 2023, 65: 102872.
pmid: 37068444 |
| [44] |
Dash HR, Kaitholia K, Kumawat RK, Singh AK, Shrivastava P, Chaubey G, Das S. Sequence variations, flanking region mutations, and allele frequency at 31 autosomal STRs in the central Indian population by next generation sequencing (NGS). Sci Rep, 2021, 11(1): 23238.
pmid: 34853383 |
| [45] |
Devesse L, Davenport L, Borsuk L, Gettings K, Mason-Buck G, Vallone PM, Syndercombe Court D, Ballard D. Classification of STR allelic variation using massively parallel sequencing and assessment of flanking region power. Forensic Sci Int Genet, 2020, 48: 102356.
pmid: 32712568 |
| [46] |
Chen SW, Francioli LC, Goodrich JK, Collins RL, Kanai M, Wang QB, Alföldi J, Watts NA, Vittal C, Gauthier LD, Poterba T, Wilson MW, Tarasova Y, Phu W, Grant R, Yohannes MT, Koenig Z, Farjoun Y, Banks E, Donnelly S, Gabriel S, Gupta N, Ferriera S, Tolonen C, Novod S, Bergelson L, Roazen D, Ruano-Rubio V, Covarrubias M, Llanwarne C, Petrillo N, Wade G, Jeandet T, Munshi R, Tibbetts K, Genome Aggregation Database Consortium, O'Donnell-Luria A, Solomonson M, Seed C, Martin AR, Talkowski ME, Rehm HL, Daly MJ, Tiao G, Neale BM, MacArthur DG, Karczewski KJ. A genomic mutational constraint map using variation in 76,156 human genomes. Nature, 2024, 625(7993): 92-100.
pmid: 38057664 |
| [47] | Yang KR. Development of Y-STR loci multiplex panel based on next generation sequencing and study of genetic polymorphism[Dissertation]. Kunming Medical University, 2020. |
| 杨凯润. 基于二代测序的Y-STR分型体系构建及遗传多态性研究[学位论文]. 昆明医科大学, 2020. | |
| [48] |
Liu ZY, Jia DT, Zhang JJ, Li C, Zhang X, Yang YR, Yang M, Chen M, Yu ZL, Wang Y, Yan JW. Inconsistent genotyping call at DYS389 locus and implications for interpretation. Int J Legal Med, 2018, 132(4): 1043-1048.
pmid: 29177704 |
| [49] | Yuan JH, Miao L, Zhao GB, Zhao J, Guo KL, Zhang C, Kang KL, Chen F, He GL, Wang L. A comparative study on the haplogroup classification ability and population discrimination efficiency of five next-generation sequencing Y-SNP panels. Chin J Forensic Med, 2023, 38(5): 492-500. |
| [50] | 袁嘉辉, 缪磊, 赵光斌, 赵杰, 郭柯利, 张驰, 康克莱, 陈璠, 何光林, 王乐. 国内外五个二代测序Y-SNP检测体系的单倍群划分能力及人群区分效能比较研究. 中国法医学杂志, 2023, 38(5): 492-500. |
|
Wang MG, Huang YG, Liu KJ, Wang ZY, Zhang MH, Yuan HB, Duan SH, Wei LH, Yao HB, Sun QX, Zhong J, Tang RK, Chen J, Sun YT, Li XP, Su HR, Yang QX, Hu LP, Yun LB, Yang JB, Nie SJ, Cai Y, Yan JW, Zhou K, Wang CC, 10K_CPGDP Consortium, Zhu BF, Liu C, He GL. Multiple human population movements and cultural dispersal events shaped the landscape of Chinese paternal heritage. Mol Biol Evol, 2024, 41(7): msae122.
pmid: 38885310 |
|
| [51] | Miao L, Kang KL, Zhang C, Liu S, Jiao RL, Yuan L, Wang L. Sequence features of forensic core short tandem repeat loci. Hereditas (Beijing), 2025, 47(11): 1214-1230. |
| 缪磊, 康克莱, 张驰, 刘爽, 焦瑞莲, 袁丽, 王乐. 法庭科学核心STR基因座的序列特征. 遗传, 2025, 47(11): 1214-1230. | |
| [52] | Zhao Z, Wang L, Li S, Wang T, Liu B. The application of next generation sequencing in forensic DNA database. Science Discovery, 2017, 5(4): 257-261. |
| [53] | 公安部鉴定中心, 中国科学院北京基因组研究所(国家生物信息中心), 四川大学, 辽宁省公安厅, 北京生物医药研究所, 中国政法大学, 大连市公安局, 艾吉泰康生物科技有限公司, 凯杰企业管理有限公司, 深圳华大法医科技有限公司, 赛默飞世尔科技有限公司. 法庭科学二代测序试剂质量基本要求: GB/T44322-2024. 北京: 中国标准出版社, 2024. |
| [54] | Kang KL, Ye J, Ji AQ, Zhang C, Wang L. Progress and prospects of standardization of second-generation sequencing in forensic science. Chin J Forensic Med, 2020, 35(1): 73-77+83. |
| 康克莱, 叶健, 季安全, 张驰, 王乐. 法医学二代测序标准化进展与展望. 中国法医学杂志, 2020, 35(1): 73-77+83. | |
| [55] | Peng JJ, Guo LL, Wu H, Zhang C, Zhao J, Kang KL, Ji AQ, Wang L. Correlation study between TC ratios of STR loci and the forward/reverse sequencing depths in next generation sequencing. Life Sci Instrum, 2022, 20(5): 39-45. |
| 彭加金, 郭立亮, 吴浩, 张驰, 赵杰, 康克莱, 季安全, 王乐. STR基因座TC比例与二代测序正反向深度关联研究. 生命科学仪器, 2022, 20(5): 39-45. | |
| [56] |
Shi YR, Niu YW, Zhang P, Luo HX, Liu S, Zhang SJ, Wang JJ, Li YY, Liu XY, Song TR, Xu T, He SM. Characterization of genome-wide STR variation in 6487 human genomes. Nat Commun, 2023, 14(1): 2092.
pmid: 37045857 |
| [57] |
Frontanilla TS, Valle-Silva G, Ayala J, Mendes-Junior CT. Open-access worldwide population STR database constructed using high-coverage massively parallel sequencing data obtained from the 1000 genomes project. Genes (Basel), 2022, 13(12): 2205.
pmid: 36553472 |
| [58] | Zhang XP, Yu HX, Zhang J, Jia XY, He XF, Zhu BF, Wei LH, Yao HB. Multiple ancestral components and complex origins of the Yugur people in Gansu province revealing by 35 Y-STR. Hereditas (Beijing), 2024, 46(12): 1042-1054. |
| 张咸鹏, 于会新, 张劼, 贾欣怡, 何宵飞, 朱波峰, 韦兰海, 姚宏兵. 基于35 Y-STR研究甘肃裕固族的父系多重起源. 遗传, 2024, 46(12): 1042-1054. |
| [1] | 于会新, 张咸鹏, 韦兰海. 欧亚大陆东部人群父系30−100分类体系[J]. 遗传, 2025, 47(6): 660-671. |
| [2] | 朱丽娜, 汪旭, 郭锡汉. 造血系统嵌合型Y染色体丢失:从人群队列到致病机制[J]. 遗传, 2025, 47(4): 409-427. |
| [3] | 缪磊, 康克莱, 张驰, 刘爽, 焦瑞莲, 袁丽, 王乐. 法庭科学核心STR基因座的序列特征[J]. 遗传, 2025, 47(11): 1214-1230. |
| [4] | 朱信, 金鑫, 刘俊, 杨澜, 邹丽馨, 李彩霞, 黄江, 江丽. 基于Y-SNP和Y-STR揭示汉族人群父系遗传关系[J]. 遗传, 2024, 46(2): 149-167. |
| [5] | 张咸鹏, 于会新, 张劼, 贾欣怡, 何宵飞, 朱波峰, 韦兰海, 姚宏兵. 基于35 Y-STR研究甘肃裕固族的父系多重起源[J]. 遗传, 2024, 46(12): 1042-1054. |
| [6] | 李鑫, 范虹, 赵兴春, 范晓诺, 姚若侠. 基于全局最小残差法快速分析混合STR图谱[J]. 遗传, 2023, 45(10): 933-944. |
| [7] | 王飞, 王萌, 张兴华, 宇克莉, 郑连斌, 杨亚军. 中国西南地区3个隔离人群遗传亚结构分析[J]. 遗传, 2022, 44(5): 424-431. |
| [8] | 寇洁, 李严, 王鹏, 刘红, 刘佳文, 王涓, 王也, 张亮, 沈富军. 大熊猫遗传多样性评估的微卫星分型体系优化[J]. 遗传, 2022, 44(3): 253-266. |
| [9] | 杨慧杰, 李德, 白卉泠, 张铭, 黄俊, 袁小青. 一例ALMS1基因复合杂合突变所致的Alstrom综合征的诊疗和基因检测分析[J]. 遗传, 2022, 44(12): 1148-1157. |
| [10] | 孔永强, 刘金凯, 顾佳琪, 徐景怡, 郑雨诺, 魏以梁, 伍少远. 南-北方汉族人、韩国人和日本人遗传划分机器学习模型优化方案[J]. 遗传, 2022, 44(11): 1028-1043. |
| [11] | 郭晓媛, 孙昌春, 薛思瑶, 赵慧, 江丽, 李彩霞. 49AISNP:东亚北方三个族群遗传来源推断[J]. 遗传, 2021, 43(9): 880-889. |
| [12] | 曹延延, 程苗苗, 宋昉, 瞿宇晋, 白晋丽, 金煜炜, 王红. 脊髓性肌萎缩症SMN1基因 2+0基因型携带者的家系研究[J]. 遗传, 2021, 43(2): 160-168. |
| [13] | 李茜, 王浩宇, 曹悦岩, 朱强, 舒潘寅, 侯婷芸, 王雨婷, 张霁. 微单倍型遗传标记的法医基因组学研究[J]. 遗传, 2021, 43(10): 962-971. |
| [14] | 刘志勇, 任贺, 陈冲, 张京晶, 张晓梦, 石妍, 石林玉, 陈滢, 程凤, 贾莉, 陈曼, 范庆炜, 张家榕, 李万婷, 王萌春, 任子林, 刘雅诚, 倪铭, 孙宏钰, 严江伟. 基于有限突变模型和大规模数据的19个常染色体STR的实际突变率研究[J]. 遗传, 2021, 43(10): 949-961. |
| [15] | 刘志勇, 乌日嘎, 李燃, 王蔷薇, 孙宏钰. 法医遗传学研究和鉴定中的伦理问题[J]. 遗传, 2021, 43(10): 994-1002. |
| 阅读次数 | ||||||
|
全文 |
|
|||||
|
摘要 |
|
|||||
www.chinagene.cn
备案号:京ICP备09063187号-4
总访问:,今日访问:,当前在线: