遗传 ›› 2023, Vol. 45 ›› Issue (5): 435-446.doi: 10.16288/j.yczz.23-025
吴玲玲(
), 张小玉, 李晓, 靳建军, 杨公社, 史新娥(
)
收稿日期:2023-02-03
修回日期:2023-04-03
出版日期:2023-05-20
发布日期:2023-04-28
通讯作者:
史新娥
E-mail:wulingling9806@nwafu.edu.cn;xineshi@nwafu.edu.cn
作者简介:吴玲玲,在读硕士研究生,专业方向:动物遗传育种与繁殖。E-mail: 基金资助:
Lingling Wu(
), Xiaoyu Zhang, Xiao Li, Jianjun Jin, Gongshe Yang, Xin’e Shi(
)
Received:2023-02-03
Revised:2023-04-03
Online:2023-05-20
Published:2023-04-28
Contact:
Shi Xin’e
E-mail:wulingling9806@nwafu.edu.cn;xineshi@nwafu.edu.cn
Supported by:摘要:
MicroRNA (miRNA)是一类由内源基因编码的长度约为22个核苷酸的非编码单链RNA分子,在动植物中参与转录后基因表达调控。大量研究表明,miRNA调控骨骼肌的发育,主要表现在肌卫星细胞的激活及增殖、分化、肌管的形成等生物学过程。本实验室前期对大白猪背最长肌(longissimus dorsi,LD)和比目鱼肌(soleus muscle,Sol)进行miRNA测序,筛选鉴定到一个在不同骨骼肌中差异表达并且序列高度保守的miR-196b-5p,目前miR-196b-5p在骨骼肌方面的研究尚未见报道。本研究进一步设计合成miR-196b-5p mimics和inhibitor对C2C12细胞进行miR-196b-5p过表达及干扰表达,利用蛋白免疫印迹、实时荧光定量PCR检测、流式细胞术、免疫荧光染色等方法探究miR-196b-5p对成肌细胞增殖分化的影响,并利用生物信息学预测和双荧光素酶报告系统鉴定了miR-196b-5p的靶基因。结果显示,过表达miR-196b-5p显著增加细胞周期基因Cyclin B、Cyclin D和Cyclin E的mRNA和蛋白表达水平(P<0.05);流式细胞周期检测结果显示,过表达miR-196b-5p显著增加S期细胞比例(P<0.05),表明miR-196b-5p能够加快细胞周期进程;EdU染色结果显示,过表达miR-196b-5p显著促进细胞增殖能力;相反,抑制miR-196b-5p的表达可以显著减弱成肌细胞增殖能力。进一步的功能研究发现,过表达miR-196b-5p能够显著增加成肌标志基因MyoD、MyoG和MyHC的表达水平(P<0.05);MyHC免疫荧光染色结果显示miR-196b-5p可以促进成肌细胞肌管形成,表明miR-196b-5p可以促进成肌细胞分化。生物信息学预测和双荧光素酶实验证明miR-196b-5p可以靶向Sirt1基因,抑制该基因的表达。改变Sirt1表达,不能够挽救miR-196b-5p影响细胞周期的表型,可以减弱miR-196b-5p对成肌细胞分化的促进作用,表明miR-196b-5p通过靶向Sirt1促进成肌细胞分化。
吴玲玲, 张小玉, 李晓, 靳建军, 杨公社, 史新娥. miR-196b-5p促进成肌细胞增殖分化[J]. 遗传, 2023, 45(5): 435-446.
Lingling Wu, Xiaoyu Zhang, Xiao Li, Jianjun Jin, Gongshe Yang, Xin’e Shi. miR-196b-5p promotes myoblast proliferation and differentiation[J]. Hereditas(Beijing), 2023, 45(5): 435-446.
表1
实时定量PCR引物信息"
| 基因 | 引物序列(5′→3′) |
|---|---|
| Cyclin B | F:AACTTCAGCCTGGGTCG |
| R:CAGGGAGTCTTCACTGTAGGA | |
| Cyclin D | F:GCGTACCCTGACACCAATCTC |
| R:CTCCTCTTCGCACTTCTGCTC | |
| Cyclin E | F:ATGTCAAGACGCAGCCGTTTA |
| R:GCTGATTCCTCCAGACAGTACA | |
| MyHC | F:GCGAATCGAGGCTCAGAACAA |
| R:GTAGTTCCGCCTTCGGTCTTG | |
| MyoD | F:CCACTCCGGGACATAGACTTG |
| R:AAAAGCGCAGGTCTGGTGAG | |
| MyoG | F:GAGACATCCCCCTATTTCTACCA |
| R:GCTCAGTCCGCTCATAGCC |
表2
miR-196b-5p保守性分析"
| 物种 | 名称 | 序列(5′→3′) |
|---|---|---|
| 小鼠(Mus musculus) | mmu-miR-196b-5p | UAGGUAGUUUCCUGUUGUUGGG |
| 猪(Sus scrofa) | ssc-miR-196b-5p | UAGGUAGUUUCCUGUUGUUGGG |
| 人(Homo sapiens) | hsa-miR-196b-5p | UAGGUAGUUUCCUGUUGUUGGG |
| 猕猴(Macaca mulatta) | mml-miR-196b-5p | UAGGUAGUUUCCUGUUGUUGGG |
| 鸭嘴兽(Ornithorhynchus anatinus) | oan-miR-196b-5p | UAGGUAGUUUCCUGUUGUUGG |
图4
miR-196b-5p干扰对C2C12成肌细胞增殖的影响 A:转染miR-196b-5p inhibitor后,EdU染色检测C2C12细胞的增殖能力及阳性细胞率统计。*P < 0.05,**P < 0.01,下同;标尺为200 μm。B:转染miR-196b-5p inhibitor后,流式细胞术检测细胞周期。C:转染miR-196b-5p inhibitor后,Western blotting检测Cyclin B、Cyclin D、Cyclin E蛋白表达量及统计结果。D:转染miR-196b-5p inhibitor后,qRT-PCR检测Cyclin B、Cyclin D、Cyclin E mRNA表达量(内参基因为β-actin)。"
图5
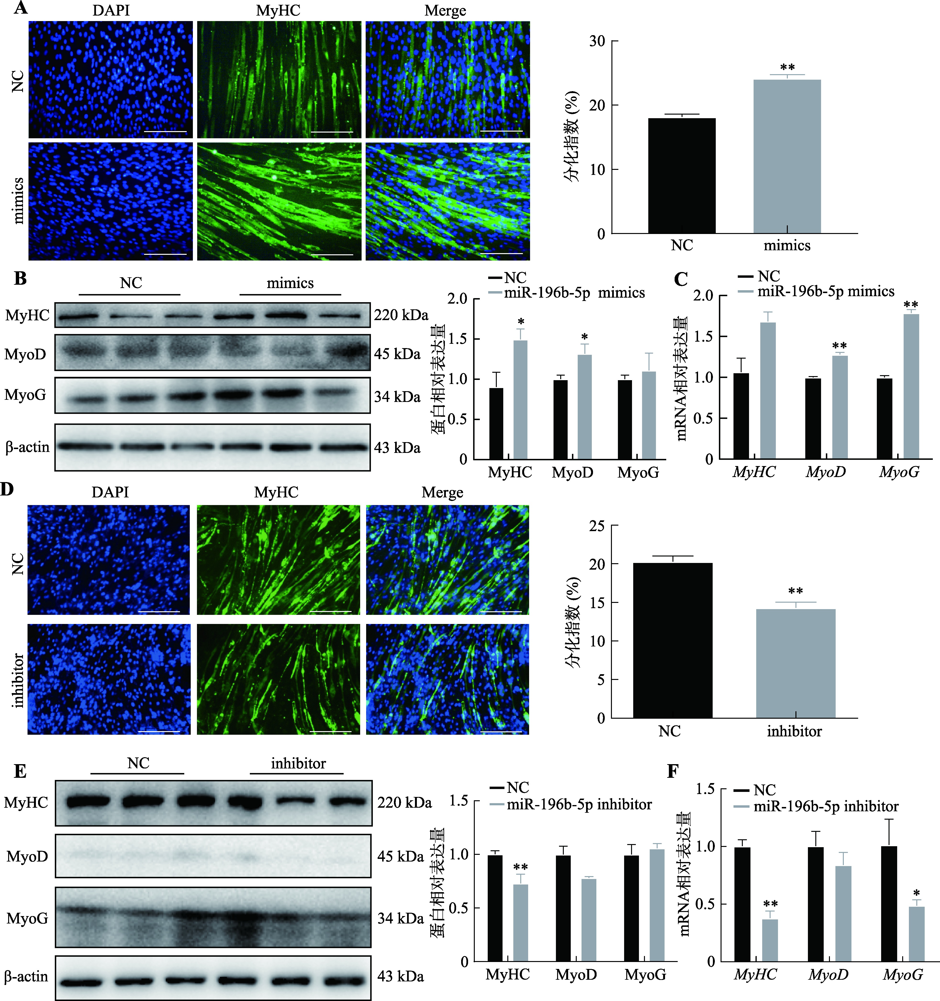
miR-196b-5p过表达和干扰对C2C12细胞分化的影响 A:转染miR-196b-5p mimics后MyHC免疫荧光图及分化指数统计。*P < 0.05,**P < 0.01,下同;标尺为200 μm。B:转染miR-196b-5p mimics后分化相关蛋白表达量及统计结果。C:转染miR-196b-5p mimics后分化标志基因的表达水平(内参基因为β-actin)。D:转染miR-196b-5p inhibitor后MyHC免疫荧光图及分化指数统计。标尺为200 μm。E:转染miR-196b-5p inhibitor后分化相关蛋白表达量及统计结果。F:转染miR-196b-5p inhibitor后分化标志基因的表达水平(内参基因为β-actin)。"
图7
miR-196b-5p过表达和Sirt1过表达对C2C12细胞增殖分化的影响 A:miR-196b-5p mimics和Sirt1过表达载体共转染之后,qRT-PCR检测Cyclin D和Cyclin E的mRNA表达量(内参基因为β-actin);B:miR-196b-5p mimics和Sirt1过表达载体共转染之后,Western blotting检测Sirt1、Cyclin D和Cyclin E蛋白表达量及统计结果;C:miR-196b-5p mimics和Sirt1过表达载体共转染之后,qRT-PCR检测MyHC和MyoD的mRNA表达量(内参基因为β-actin);D:miR-196b-5p mimics和Sirt1过表达载体共转染之后,Western blotting检测Sirt1、MyHC和 MyoD蛋白表达量及统计结果。"
| [1] |
Relaix F, Bencze M, Borok MJ, Der Vartanian A, Gattazzo F, Mademtzoglou D, Perez-Diaz S, Prola A, Reyes- Fernandez PC, Rotini A, Taglietti 5th. Perspectives on skeletal muscle stem cells. Nat Commun, 2021, 12(1): 692.
doi: 10.1038/s41467-020-20760-6 pmid: 33514709 |
| [2] | Bentzinger CF, Wang YX, Rudnicki MA. Building muscle: molecular regulation of myogenesis. Cold Spring Harb Perspect Biol, 2012, 4(2): a008342. |
| [3] |
Chargé SBP, Rudnicki MA. Cellular and molecular regulation of muscle regeneration. Physiol Rev, 2004, 84(1): 209-238.
doi: 10.1152/physrev.00019.2003 pmid: 14715915 |
| [4] |
Fan CM, Li L, Rozo ME, Lepper C. Making skeletal muscle from progenitor and stem cells: development versus regeneration. Wiley Interdiscip Rev Dev Biol, 2012, 1(3): 315-327.
doi: 10.1002/wdev.30 |
| [5] |
Seaborne RA, Sharples AP. The interplay between exercise metabolism, epigenetics, and skeletal muscle remodeling. Exerc Sport Sci Rev, 2020, 48(4): 188-200.
doi: 10.1249/JES.0000000000000227 pmid: 32658040 |
| [6] |
Baghdadi MB, Tajbakhsh S. Regulation and phylogeny of skeletal muscle regeneration. Dev Biol, 2018, 433(2): 200-209.
doi: S0012-1606(17)30414-1 pmid: 28811217 |
| [7] |
Yedigaryan L, Sampaolesi M. Therapeutic implications of miRNAs for muscle-wasting conditions. Cells, 2021, 10(11): 3035.
doi: 10.3390/cells10113035 |
| [8] | Gross N, Kropp J, Khatib H. MicroRNA signaling in embryo development. Biology (Basel), 2017, 6(3): 34. |
| [9] |
Dey BK, Gagan J, Yan Z, Dutta A. miR-26a is required for skeletal muscle differentiation and regeneration in mice. Genes Dev, 2012, 26(19): 2180-2191.
doi: 10.1101/gad.198085.112 |
| [10] |
Dey BK, Pfeifer K, Dutta A. The H 19 long noncoding RNA gives rise to microRNAs miR-675-3p and miR-675-5p to promote skeletal muscle differentiation and regeneration. Genes Dev, 2014, 28(5): 491-501.
doi: 10.1101/gad.234419.113 |
| [11] |
McCarthy JJ. MicroRNA-206: the skeletal muscle-specific myomiR. Biochim Biophys Acta, 2008, 1779(11): 682-691.
doi: 10.1016/j.bbagrm.2008.03.001 pmid: 18381085 |
| [12] |
van Rooij E, Quiat D, Johnson BA, Sutherland LB, Qi XX, Richardson JA, Kelm RJ Jr, Olson EN. A family of microRNAs encoded by myosin genes governs myosin expression and muscle performance. Dev Cell, 2009, 17(5): 662-673.
doi: 10.1016/j.devcel.2009.10.013 pmid: 19922871 |
| [13] |
Small EM, O'Rourke JR, Moresi V, Sutherland LB, McAnally J, Gerard RD, Richardson JA, Olson EN.Regulation of PI3-kinase/Akt signaling by muscle-enriched microRNA-486. Proc Natl Acad Sci USA, 2010, 107(9): 4218-4223.
doi: 10.1073/pnas.1000300107 pmid: 20142475 |
| [14] |
Sempere LF, Freemantle S, Pitha-Rowe I, Moss E, Dmitrovsky E, Ambros V. Expression profiling of mammalian microRNAs uncovers a subset of brain-expressed microRNAs with possible roles in murine and human neuronal differentiation. Genome Biol, 2004, 5(3): R13.
doi: 10.1186/gb-2004-5-3-r13 pmid: 15003116 |
| [15] |
Chen JF, Mandel EM, Thomson JM, Wu QL, Callis TE, Hammond SM, Conlon FL, Wang DZ. The role of microRNA-1 and microRNA-133 in skeletal muscle proliferation and differentiation. Nat Genet, 2006, 38(2): 228-233.
doi: 10.1038/ng1725 |
| [16] |
Dai Y, Wang YM, Zhang WR, Liu XF, Li X, Ding XB, Guo H. The role of microRNA-1 and microRNA-206 in the proliferation and differentiation of bovine skeletal muscle satellite cells. In Vitro Cell Dev Biol Anim, 2016, 52(1): 27-34.
doi: 10.1007/s11626-015-9953-4 |
| [17] |
Dey P, Soyer MA, Dey BK.MicroRNA-24-3p promotes skeletal muscle differentiation and regeneration by regulating HMGA1. Cell Mol Life Sci, 2022, 79(3): 170.
doi: 10.1007/s00018-022-04168-7 pmid: 35238991 |
| [18] |
Wang J, Tan J, Qi Q, Yang L, Wang Y, Zhang C, Hu L, Chen H, Fang X. miR-487b-3p Suppresses the proliferation and differentiation of myoblasts by targeting IRS1 in skeletal muscle myogenesis. Int J Biol Sci, 2018, 14(7): 760-774
doi: 10.7150/ijbs.25052 pmid: 29910686 |
| [19] |
Liang G, Meng W, Huang XJ, Zhu WY, Yin CT, Wang CW, Fassan M, Yu Y, Kudo M, Xiao SS, Zhao CG, Zou P, Wang YM, Li XK, Croce CM, Cui R. miR-196b-5p-mediated downregulation of TSPAN12 and GATA6 promotes tumor progression in non-small cell lung cancer. Proc Natl Acad Sci USA, 2020, 117(8): 4347-4357.
doi: 10.1073/pnas.1917531117 pmid: 32041891 |
| [20] |
Shi YR, Li F, Wang S, Wang CL, Xie Y, Zhou J, Li XX, Wang BL. miR-196b-5p controls adipocyte differentiation and lipogenesis through regulating mTORC1 and TGF-β signaling. FASEB J, 2020, 34(7): 9207-9222.
doi: 10.1096/fj.201901562RR pmid: 32469097 |
| [21] |
Mai MM, Jin L, Tian SL, Liu R, Huang WY, Tang QZ, Ma JD, Jiang AA, Wang X, Hu YD, Wang DW, Jiang Z, Li MZ, Zhou CW, Li XW. Deciphering the microRNA transcripttome of skeletal muscle during porcine development. PeerJ, 2016, 4: e1504.
doi: 10.7717/peerj.1504 |
| [22] | Niu JQ, Wang YH, Suolang SZ, Changba YZ, Xu YF, Guo M, Cheng LH, Yang SC. Construction of Yak Smad 4 gene 3'UTR dual-luciferase reporter vector and its targeting validation to bta-miR-146a. Chin J Anim Vet Sci, 2018, 49(7): 1366-1376. |
| 牛家强, 王玉恒, 索朗斯珠, 强巴央宗, 徐业芬, 郭敏, 程玲华, 杨士承. 牦牛Smad 4基因3'UTR区双荧光素酶载体构建及与bta-miR-146a的靶向验证. 畜牧兽医学报, 2018, 49(7): 1366-1376. | |
| [23] |
Khanna N, Ge YJ, Chen J. MicroRNA-146b promotes myogenic differentiation and modulates multiple gene targets in muscle cells. PLoS One, 2014, 9(6): e100657.
doi: 10.1371/journal.pone.0100657 |
| [24] |
Zhu MH, Chen G, Yang Y, Yang JT, Qin BG, Gu LQ.miR-217-5p regulates myogenesis in skeletal muscle stem cells by targeting FGFR2. Mol Med Rep, 2020, 22(2): 850-858.
doi: 10.3892/mmr |
| [25] | Ding H, Chen C, Zhang T, Chen L, Chen WL, Ling XZ, Zhang GX, Wang JY, Xie KZ, Dai GJ. Identification of miRNA-mRNA networks associated with pigeon skeletal muscle development and growth. Animals (Basel), 2022, 12(19): 2509. |
| [26] |
Han XF, Chen X, Han JQ, Zhong Y, Li QH, An Y. MiR-324/SOCS3 axis protects against hypoxia/reoxygenation- induced cardiomyocyte injury and regulates myocardial ischemia via TNF/NF-κB signaling pathway. Int Heart J, 2020, 61(6): 1258-1269.
doi: 10.1536/ihj.19-687 |
| [27] |
Ding ZC, Lin JR, Sun YY, Cong S, Liu SH, Zhang YH, Chen QY, Chen JW. miR-122-5p negatively regulates the transforming growth factor-β/Smad signaling pathway in skeletal muscle myogenesis. Cell Biochem Funct, 2020, 38(2): 231-238.
doi: 10.1002/cbf.3460 pmid: 31710120 |
| [28] | Shi XY, Du LM. Sirtuin family and its biological functions. Int J Pharm Res, 2011, 38(5): 349-355. |
| 时小燕, 杜丽敏. Sirtuin家族成员及其生物学特性. 国际药学研究杂志, 2011, 38(5): 349-355. | |
| [29] |
Wang L, Zhang T, Xi YY, Yang CL, Sun CC, Li DJ. Sirtuin 1 promotes the proliferation of C2C12 myoblast cells via the myostatin signaling pathway. Mol Med Rep, 2016, 14(2): 1309-1315.
doi: 10.3892/mmr.2016.5346 |
| [30] |
Ling YH, Sui MH, Zheng Q, Wang KY, Wu H, Li WY, Liu Y, Chu MX, Fang FG, Xu LN. miR-27b regulates myogenic proliferation and differentiation by targeting Pax3 in goat. Sci Rep, 2018, 8(1): 3909.
doi: 10.1038/s41598-018-22262-4 |
| [31] |
Koning M, Werker PMN, van der Schaft DWJ, Bank RA, Harmsen MC. MicroRNA-1 and microRNA-206 improve differentiation potential of human satellite cells: a novel approach for tissue engineering of skeletal muscle. Tissue Eng Part A, 2012, 18(9-10): 889-898.
doi: 10.1089/ten.tea.2011.0191 |
| [32] |
Zhang WR, Zhang HN, Wang YM, Dai Y, Liu XF, Li X, Ding XB, Guo H.miR-143 regulates proliferation and differentiation of bovine skeletal muscle satellite cells by targeting IGFBP5. In Vitro Cell Dev Biol Anim, 2017, 53(3): 265-271.
doi: 10.1007/s11626-016-0109-y |
| [33] |
Liu LQ, Qian K, Wang CL. Discovery of porcine miRNA-196a/b may influence porcine adipogenesis in longissimus dorsi muscle by miRNA sequencing. Anim Genet, 2017, 48(2): 175-181.
doi: 10.1111/age.12520 pmid: 27775171 |
| [34] |
Rathbone CR, Booth FW, Lees SJ. Sirt1 increases skeletal muscle precursor cell proliferation. Eur J Cell Biol, 2009, 88(1): 35-44.
doi: 10.1016/j.ejcb.2008.08.003 pmid: 18922599 |
| [35] |
Fulco M, Schiltz RL, Iezzi S, King MT, Zhao P, Kashiwaya Y, Hoffman E, Veech RL, Sartorelli V. Sir2 regulates skeletal muscle differentiation as a potential sensor of the redox state. Mol Cell, 2003, 12(1): 51-62.
pmid: 12887892 |
| [1] | 赵欢, 周斌. 胰岛beta细胞再生研究进展[J]. 遗传, 2022, 44(5): 370-382. |
| [2] | 王翠玲, 刘信燚, 王亚会, 张争, 王治东, 周钢桥. MCM2通过抑制p53信号通路促进胆管癌细胞的增殖、迁移和侵袭[J]. 遗传, 2022, 44(3): 230-244. |
| [3] | 余志鑫, 李鹏宇, 李凯, 缪时英, 王琳芳, 宋伟. 精原干细胞微环境研究进展[J]. 遗传, 2022, 44(12): 1103-1116. |
| [4] | 唐湘薇, 楚丹, 颜赛娜, 尹艳飞, 卞桥, 翁波, 陈斌, 冉茂良. miR-191靶向BDNF基因通过激活PI3K/AKT信号通路促进猪未成熟支持细胞增殖[J]. 遗传, 2021, 43(7): 680-693. |
| [5] | 邹礼平, 潘铖, 王梦馨, 崔林, 韩宝瑜. 激素调控植物成花机理研究进展[J]. 遗传, 2020, 42(8): 739-751. |
| [6] | 杜坤, 毛初阳, 任安勇, 吴雪梅, 李庆玲, 陈婷婷, 陈仕毅, 赖松家. 家兔前体脂肪细胞分化不同时期基因表达谱分析[J]. 遗传, 2020, 42(3): 309-320. |
| [7] | 陈万银, 颜一丹, 栾晓瑾, 王敏, 方杰. CG8005基因在果蝇睾丸生殖细胞中的功能分析[J]. 遗传, 2020, 42(11): 1122-1132. |
| [8] | 杨科, 薛征, 吕湘. 细胞终末分化过程中三维基因组结构与功能调控的分子机制[J]. 遗传, 2020, 42(1): 32-44. |
| [9] | 余同露,蔡栋梁,朱根凤,叶晓娟,闵太善,陈红岩,卢大儒,陈浩明. CSN4基因干扰对乳腺癌MDA-MB-231细胞增殖和凋亡的影响[J]. 遗传, 2019, 41(4): 318-326. |
| [10] | 黄子莹, 李龙, 李倩倩, 刘向东, 李长春. lncRNA TCONS_00815878对猪骨骼肌卫星细胞分化的影响[J]. 遗传, 2019, 41(12): 1119-1128. |
| [11] | 夏蒙蒙,申雪沂,牛长敏,夏静,孙红亚,郑英. MicroRNA参与调控睾丸支持细胞的增殖与粘附功能[J]. 遗传, 2018, 40(9): 724-732. |
| [12] | 李欢, 冯晋川, 李贵林, 王讯, 李明洲, 刘海峰. Lnc-RAP3对小鼠3T3-L1前脂肪细胞分化的影响[J]. 遗传, 2018, 40(9): 758-766. |
| [13] | 冉茂良, 董莲花, 翁波, 曹蓉, 彭馥芝, 高虎, 罗荟, 陈斌. miR-362靶向ZNF644基因调控猪未成熟支持细胞的增殖和凋亡[J]. 遗传, 2018, 40(7): 572-584. |
| [14] | 任岚,肖茹丹,张倩,娄晓敏,张昭军,方向东. KLF1和KLF9对K562细胞红系分化的协同调控作用[J]. 遗传, 2018, 40(11): 998-1006. |
| [15] | 杨熳,卢冰婕,段媛媛,陈晓峰,马建岗,郭燕. 骨质疏松症易感基因BDNF的遗传学关联分析及功能研究[J]. 遗传, 2017, 39(8): 726-736. |
| 阅读次数 | ||||||
|
全文 |
|
|||||
|
摘要 |
|
|||||
www.chinagene.cn
备案号:京ICP备09063187号-4
总访问:,今日访问:,当前在线: